|
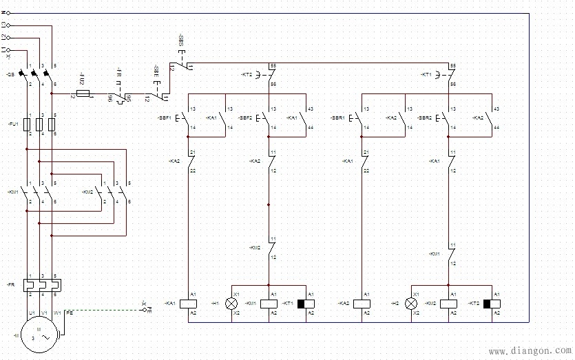
电动机正反转电路图及原理:
紧急按钮 SBE 停止按钮 SBS 正转按钮 SBF1 点动正转按钮 SBF2 反转按钮 SBR 1 点动反转按钮 SBR 2 中间继电器KA 时间继电器KT 其他的就不说了,说说原理吧 首先刀闸QS闭合,按下点动正转按钮 SBF2,KM1吸合,电机M得电正转,停止按SBF2,KM1断开,电机M失电停止运转 按下正转按钮 SBF1,KA1工作,KA1完成自锁,KM1吸合,电机M得电正转,停止按SBF1,电机M继续工作 反转同上。时间继电器KT作用:防止电机M正转(反转)后马上反转(正转)对电网的冲击和电机的损害。
 正反转自锁点动控制
|