电气互锁电路图
时间:2023-03-16来源:佚名
|
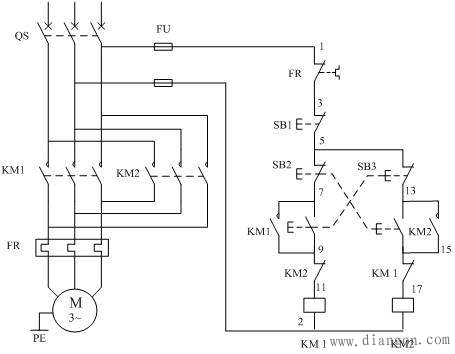
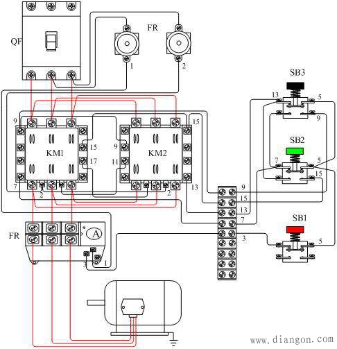
控制回路要先将分别控制正反转停止的两个按钮串联接好,随后将两个分别控制正反转启动的两个按钮并联接好后与停钮的一端接好,停钮的另一端准备与电源连接,然后再把分别正转反转主接触器的常开辅助接点分别并联在各自相对应的启动按钮两端,之后再将各自主接触器的常闭辅助接点串联到对方的启动回路中,也就是说正转的常闭串接在反转启动按钮的一端,相对应反转的常闭接点要与正转的启动按钮一端串联,起到互锁的作用,(就是说正转运行时期接触器常闭辅助接点会将反转的启动回路断开,反之则依然是这个道理,为的是防止同时期按下下按钮会造成一次回路的相间短路,这个待会再解释),然后将两个常闭接点的另一端分别与所对应的启动回路的主接触器的线圈一段进行连接(就是说控制正转地启动的回路就串接正转接触器的线圈一段,反转起动控制回路就与反转的主接触器线圈一端串接,不要弄混了)将两个线圈的另一端并联接在一起后接入热继电器的常闭接点的一端,热继电器常闭接点的另一端准备与中性点N或另一相线连接,这要看主接触器线圈的电压(220V就与中性点N连接,380v的话就接另外一相线),还需要在控制回路的最前端即停止按钮准备接电源的一端在接相线制前要经过一个控制保险,现在只能说控制回路接好了。下面就接主回路,主回路需要2个接触器,分别用于正转和反转时接通主回路,所以将两个接触器主触头的上端分别与三相交流电源的3条相线连接,而主触头的下端对应的触头上则要将其中任意两条线互换一下,然后按照互换以后的顺序接入电动机绕组连接好以后的3个连接片上(比如说三相电源ABC顺序接到一个接触器上口,并在此处按照相同的顺序与另外一个接触器上口并联,然后其中一个接触器的下口还按照ABC的顺序引出线接到电机绕组连接片,而同时要按照ACB或BAC或CBA的顺序将引出线接到另外一个接触器的下口),另外还要在接触器到电机接线盒接线处之间先行串接热继电器的主接点,同时还要在电源引线与接触器上口之间串接熔断器。这样全部回路大致接好了。 短路保护由熔断器担负,过载有热继电器承担。 这个回路是比较简单的,大致原理是保证电机正转时反转不能接通,而反转时正转也不能接通,否则同时吸合接触器就会使三相交流电在接触器下口形成短路,所以要在回路中加闭锁,再有就是无论反转还是正转都要求随时可以停止电机运行,因此停止按钮要串联,起纽要并联。 自锁原理图: 互锁原理图: 互锁实物接线图: |












