单相电与三相电的负载电流计算公式

时间:2023-03-19来源:佚名

对于单相电路而言,电机功率的计算公式是:P=IUcosφ,
相电流I=P/Ucosφ;
式中:
I为相电流,它等于线电流
P为电机功率
U为相电压,一般是220V
cosφ是电机功率因素,一般取0.75
对于三相平衡电路而言,三相电机功率的计算公式是:
P=1.732IUcosφ。
由三相电机功率公式可推出线电流公式:I=P/1.732Ucosφ
式中:
P为电机功率
U为线电压,一般是380V
cosφ是电机功率因素,一般取0.75

-->

    相关阅读

    拉断或合上变压器高压跌落式熔断器的操作

    拉断或合上变压器高压跌落式熔断器的操作,必须采用合格的绝缘棒,且要有人进行监护,以防发生意外。 (1) 拉闸。拉闸的顺序为:先拉开低压侧各分路开关一拉开低压侧总开关一拉...
    2023-03-08

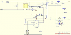
    一例5W LED驱动电源的电路图

    在目前常用的LED的电源驱动器中,必须使用电解电容,小型的电解电容寿命只有几千小时。 但是,在使用专利IC的驱动器时,则不需要使用电解电容,寿命可以达到4万小时以上,为原来...
    2022-12-12
    一例5W LED驱动电源的电路图

    配电变压器的运行检查措施

    1.噪声检查 运行状态下的配电变压器,通常会发出“嗡嗡”声,这一声音具有均匀、轻微的特点。而当声响发生变化,则说明配电变压器产生了一定故障。因此,在对配电变压器进行日...
    2023-03-06

    高压配电柜断路器控制回路的基本要求

    1、能够由手动利用控制开关对断路器 进行分、合闸的操作 2、满足自动装置和继电保护 装置的要求。(被控制设备备用时,能够由自动装置通过断路器将该设备自动投入运行;当设备...
    2023-03-13

    滤波电容大小的选择

    电容对地滤波,需要一个较小的电容并联对地,对高频信号提供了一个对地通路,电源滤波中电容对地脚要尽可能靠近地,理论上说电源滤波用电容越大越好,一般大电容滤低频波,小...
    2023-03-31

    热销商品

    加厚abs安全帽电工建筑工地程施工领导监理透气防砸头盔可印字V型

    这款加厚ABS安全帽专为电工、建筑工地施工人员、领导及监理设计,采用高强度ABS工程塑料,抗冲击、防砸性能优异,有效保障头部安全。帽体加厚设计,增强耐用性与防护等级...
    5.8

    水口钳高硬度模型剪钳电子钳工业级口水剪斜嘴钳偏口斜口专用钳子

    水口钳高硬度模型剪钳是一款工业级精密工具,专为电子、模型制作及精细作业设计。采用优质高碳钢材质,经热处理工艺打造,具备卓越的硬度和耐磨性,可轻松剪切金属引脚、...
    4.8

    170电子剪钳II 如意斜口钳 工业斜嘴钳水口钳 模型剪塑胶钳尖嘴钳

    170电子剪钳II如意斜口钳是一款专业级精密工具,集工业斜嘴钳、水口钳、模型剪、塑胶钳与尖嘴钳功能于一体,适用于电子维修、模型制作、手工艺及精密作业。其采用优...
    4.5

    安全帽国标工地加厚施工领导透气安全头盔建筑工程监理免费印字

    本款安全帽严格遵循国家GB 2811-2019标准,专为建筑工程、工地施工及监理人员设计。采用高强度ABS工程塑料,加厚壳体有效抗冲击,保障头部安全。帽体轻盈透气,内置可调...
    10

    包邮三角型简易螺丝刀三角十字螺丝刀螺丝批改锥起子五金工具5mm

    这款5mm三角型简易螺丝刀,专为拧紧或拆卸三角形螺丝设计,适用于电子维修、家电维护及精密仪器装配等场景。采用优质合金钢材质,刀头硬度高、耐磨损,确保长久使用不变...
    3.64

    网站栏目