变频器与PLC的Profibus通讯故障
时间:2023-03-19来源:佚名
|
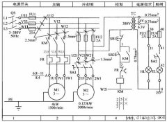
一台S7300下挂18台MM4变频器和一个ET200子站,变频器经常会报F0070故障,有时又能连续几个月正常工作。 答:F0070 故障—— 是指变频器与plc之间的通讯出了问题,变频器在P2040所设定的时间内接收不到合适的报文而产生的故障。一般情况是: 1)通讯线接触不好,受到干扰。 2)通讯板坏或接触不好。 3)主站PLC出了问题。 如果能够排除上位PLC故障的话,建议你好好检查一下DP网络的走线,以避免PLC与变频器之间的通讯受到干扰—— 1)与动力线分开 2)屏蔽层接地 3)终端电阻 同时,你可以看看通讯模块上的显示灯是什么状态?什么颜色?如何闪动? 如果是绿灯闪亮的话,那是PLC没有给变频器报文(检查PLC的控制报文。当某种原因发送了没有内容的报文时,会出现异常)。 如果是常亮的话,就要检查EMC的问题。包括通讯模块的供电方式、包括通讯电缆的抗干扰防护(单独走金属管最好)、通讯系统接地方式等等。 |







