西门子PLC的电动机异地分别控制编程实例
时间:2023-03-20来源:佚名
|
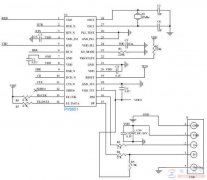
(1)功能:电动机M要求两地控制,在两个不同的地点按下SB1和SB3都能启动电动机,按下SB2和SB4都能使电动机停止。
(2)I/O分配
(3)plc接线图
![]() (4)程序设计
![]() |
|
(1)功能:电动机M要求两地控制,在两个不同的地点按下SB1和SB3都能启动电动机,按下SB2和SB4都能使电动机停止。
(2)I/O分配
(3)plc接线图
![]() (4)程序设计
![]() |







