浅析古建筑消防安全风险分析及防火对策
时间:2021-10-18来源:佚名
|
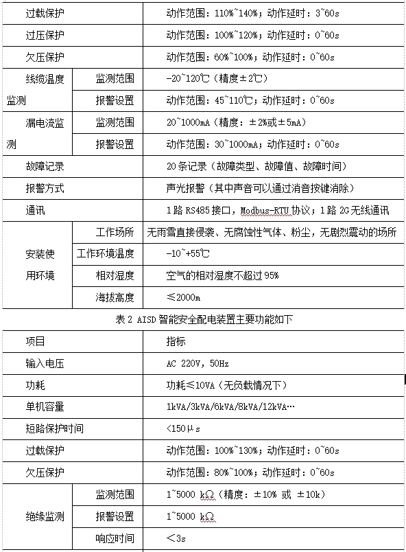
【摘要】在历史上的古建筑多毁于火灾,如今遗留下的古建筑自身也具备更大的火灾安全风险。因此,在文章中,通过对古建筑消防安全风险的分析,为其提出有效的防火对策。 【关键词】古建筑;消防安全;风险;防火对策 0 引言 古建筑为我国古老的历史文化,具备丰富的文化特征,也是我国旅游行业发展的主要资源,具备更高的经济价值。古建筑也是古代人劳动与智慧结晶,对古建筑进行防火,能避免其危害的产生,是每个人的主要义务。 1 古建筑消防安全风险分析 历史上的大量古建筑多消失在火灾中,如今的古建筑也面对明显的火灾风险,影响其安全性,具体表现为: 火灾具备的荷载大,其耐火等级低。一些古建筑多为木材组成,为木材架构形式,具备的火灾荷载大。这些木材构件,为燃烧和火灾的传播提供充足条件。在火灾发生的时候,将造成很大影响,尤其是在屋内,烟和热无法散发,温度逐渐积聚,达到明显的“轰燃”现象。古建筑的梁、柱等构件,层层组成叠加的斗拱,还有组成的不同形状门窗等,其表面积更大,如果发生火灾的时候,将造成大面积燃烧。建筑中的大量构件多为木材拼接形成的,由于木材的裂缝和拼接多,火势将瞬时蔓延。一些古建筑的通风条件更好,多是因为古建筑在高山地区,当火灾发生后,火灾将逐渐蔓延,燃烧速度更快。 缺乏防火间距,容易造成火灾大面积产生。很多的古建筑为寺庙、道观等遗址,这些单体建筑更多样,促进各个庭院的组成和实现。一些大型的古建筑都是将庭院作为单位,打造巨大的建筑群体。对于庭院的布局,多为均衡对称方式,基于纵轴线和横轴线来实现,达到了四合院、廊院等形式。比如:寺庙、道观一类的古建筑,在整体布局上,缺乏防火和安全隔离空间,当其中的一个位置起火后,无法对其有效控制,相连的木结构建筑将大面积燃烧,从而影响其安全。 缺乏消防设施,火灾救助难度大。古建筑分布在各个地区,多处于山林中。这类的古建筑缺乏自救能力,也没有专业的消防人员,消防设施严重短缺,当火灾发生的时候,位于城镇的消防队伍无法马上达到。同时,大量的古建筑附近缺乏水源,周边道路多更为狭窄,甚至存在长距离台阶,消防车无法通行,从而给火灾的通行带来较大困难。 2 古建筑的防火对策 古代具备的科学技术水平低,消防设备有限,在防火工作中无法满足多方面的发展需求。现代无论在技术领域还是在消防方面都得以进步。因此,针对古建筑的火灾发生特点,明确具体的工作目标,确保在保护古建筑基础上,能避免其损失的产生。 2.1实现古建筑构件的阻燃处理 因为古建筑具备特殊性,要对其结构进行优化,为平面布局和疏散条件改进将面对很大困难。所以,需要对能够燃烧的建筑构件、内部可燃物执行阻燃处理工作,保证在根源上达到火灾控制工作。第一,在对可燃的构件阻燃工作中,重点对可燃建筑内的柱子、梁等木制的构件进行分析,并在表面上为其涂刷防火涂料,使其达到一定保护性,这样不仅能降低木材具备的燃烧性能,也能抑制火灾的蔓延。为了不影响一些建筑物的风格,尊重民族风俗,可以为其提供适合的保护层,促使其耐火等级的提升。第二,执行内部可燃物的阻燃工作。一些古建筑的内部装饰物为纺织物、纤维等,为了阻燃,可以使用聚合物材料,达到有效的设计。 2.2自动灭火装置的设计 为了达到尽早灭火目的,可以为其安装自动灭火装置。在水无法达到的高度、位置安装自动装置,因为这些位置无法控制,在地面提供固定的装置,执行自动灭火,将达到良好的防治效果,也能解决其面对的困难。 2.3消防水泵的设计 在古建筑防火工作中,基于市政提供的水管网,在每个庭院或者殿堂内安装消火栓,对一些高大的古建筑设置水泵接合器,能促进良好的防火效果。尤其是一些规模更大的古建筑,最好为其设置消防泵站,以促进补水和加压工作的完成。对于单体面积为4000立方米以上的建筑物,可以为其设置消火栓。在消火栓的设置位置,也要为其配套消火栓箱,其内部存有水带、水枪等附件,这样发生火灾的时候将达到市政管网作用的发挥。如果一些古建筑周边没有市政自来水,可以通过自然水池的应用。尽管在枯水期,也要符合一定的消防用水需要,尤其是河流水源的应用,在地区内为其修建消防码头,在没有天然水池的地区,设置人工消防水池,在储存量条件下扑救。在缺水地区,还需要加强对消防水源的设置,减少其安全隐患的产生。特别是山上缺水地区,可以在山下向山下设置专门的送水管道和加压设备,以达到有效的灭火目的。 2.4建筑灭火器的设置 为了对火情严格控制,需要在初期阶段对火灾严格控制,结合其存在的具体情况和标准,为古建筑配置方便的灭火器。比如:一些开放旅游的寺庙、道观、殿堂等,可以在150平方米范围内为其提供灭火器。在收藏文物的库房,可以按照每100平方米的范围提供4千克二氧化碳灭火器。在办公区域或者生活区域,在150平方米范围内设置2具灭火器。 2.5防雷设备的安装 对古建筑防雷装置的安装,需要基于建筑物高度进行分析,在能保护历史文化遗产条件下,对其危险严格控制。雷击给古建筑将造成很大威胁,为了对其防范,可以安装防雷装置,确保安装的时候能符合一定规范和要求。在实际工作中,还需要注意到其中的一些条件。第一,对避雷针的安装方式优化选择,将其计算在合理范围内,达到屋顶或者屋檐的保护。第二,基于避雷针和避雷带,要将引下线安装在建筑弯曲位置,维护两点之间的长度。第三,避雷针的安装要与节日彩灯平行,避雷带要高于彩灯的40毫米,维护其厚度。当彩灯线路和建筑物上部分供电的时候,也可以在建筑物的入口端安装低压避雷器。 2.6火源的消除 在古建筑内部,要对水电严格控制,消除其存在的火源。基于一定要求,在古建筑内不能动火,禁止火炉、电炉的使用。照明和供电最好利用电灯、电池代替,也可以为其安装接线盒。促进电气设备和电源开关具备封闭型特征,以达到火源的消除目的。如果一些古建筑的内部必须用电,要执行电缆布线、焊接接头的方式,组织电阻。 2.7火灾自报警系统的设置 火灾探测报警系统不会抑制火灾的蔓延,当发生火灾的时候能达到报警、通知的目的,以方便人们疏散和灭火工作。基于联动系统的安装,能在消防设施应用下执行灭火和控制工作。古建筑的结构、使用的建筑材料更为复杂,为了保护文物,要尽早发现火灾,严格控制火灾隐患。单一的火灾探测方法还无法实现古建筑的早期预警工作,在正常情况下,在寺庙、道观内由于香火将产生大量烟雾,所以不适合使用感烟方法。在这种情况下,尽管使用图像型火灾探测技术能对其问题进行解决,但寺庙、道观的结构特殊,其遮挡物较多,在没有明火的方向上,执行的早期探测工作不科学。所以,需要为其找到复合型火灾探测方法。 最为主要的方法是实现图像探测技术和空气采样火灾探测系统的结合性,为大型寺庙、道观等设置监控系统,这样不仅能减少实际工作量,加强对文物的保护,也不会给导电设备带来很大危险。在监控系统上,可以设置摄像机、线路等,达到火灾隐患探测工作,保证早期火灾预警工作的针对性执行。 2.8消防通道的构建 对于一些消防车无法达到的古建筑区域,可以为其提供消防通道。发生火灾的时候,在维护其布局情况下,打造环形通道,保证其在合理比例下。在这种情况下,不仅能为古建筑的防火工作提供有效条件,也能达到古建筑的积极维护。 3 安科瑞限流式保护器与智能安全配电装置介绍 3.1产品概述 3.1.1 ASCP200-1 型单相电气防火限流式保护器 电气防火限流式保护器可有效克服传统断路器、空气开关和监控设备存在的短路电流大、切断短路电流时间长、短路时产生的电弧火花大,以及使用寿命短等弊端,发生短路故障时,能以微秒级速度快速限制短路电流以实现灭弧保护,从而能显著减少电气火灾事故,保障使用场所人员和财产的安全。 ASCP200-1 型电气防火限流式保护器是单相限流式保护器,大额定电流为 63A。可广泛应用于学校、医院、商场、宾馆、娱乐场所、寺庙、文物建筑、会展、住宅、仓库、幼儿园、老年人建筑、集体宿舍、电动车充电站及租赁式商场商铺、批发市场、集贸市场、甲乙丙类危险品库房等各种用电场所末端干、支路的线路保护。 ![]() 3.1.2 AISD智能安全配电装置 AISD 系列智能安全配电装置是安科瑞电气有限公司专门为低压配电侧开发的一款智能安全用电产品,本产品主要针对低压配电侧人身触电安全事故、线路老化、漏电引起电气火灾等等常见隐患而设计。 产品主要应用于学校、教育机构、医院、疗养院、康复中心、敬老院、酒店娱乐、商场商铺、企事业单位、家庭电器等各类低压用电的场合。 ![]() 3.2 产品功能特点 3.2.1 ASCP200-1型电气防火限流式保护器主要功能如下 ■ 短路保护功能。保护器实时监测用电线路电流,当线路发生短路故障时,能在150微秒内实现快速限流保护,并发出声光报警信号。 ■ 过载保护功能。当被保护线路的电流过载且过载持续时间超过动作时间(3~60 秒可设)时,保护器启动限流保护,并发出声光报警信号。 ■ 表内超温保护功能。当保护器内部器件工作温度过高时,保护器实施超温限流保护,并发出声光报警信号。 ■ 过欠压保护功能。当保护器检测到线路电压欠压或过压时,保护器发出声光报警信号,可预先设置是否启动限流保护。 ■ 配电线缆温度监测功能。当被监测线缆温度超过报警设定值时,保护器发出声光报警信号,可预先设置是否启动限流保护。 ■ 漏电流监测功能。当被监测的线路漏电超过报警设定值时,保护器发出声光报警信号,可预先设置是否启动限流保护。 ■ 保护器具有1路RS485接口,1路2G无线通讯,可以将数据发送到后台监控系统,实现远程监控。监控后台可以是安科瑞 Acrel-6000/B 电气火灾监控主机,也可以是安科瑞Acrel-6000 安全用电管理云平台,或三方监控软件或平台。 3.2.2 AISD智能安全配电装置主要功能如下 ■ 供电稳定性。负载端发生单相接地故障,装置报警,系统可持续供电,不会切断电源。 ■ 供电安全性。装置可以把系统的漏电流限制在很小的级别,人体无意触碰到供电线路,不会造成触电事故。 ■ 限流灭弧。系统发生短路故障,装置能快速切断电源,不会出现电弧火花。 ■ 过载保护。装置监测到系统过载,可以及时切断电源,避免因过载引起线路故障。 ■ 电压监测。装置实时监测系统电压,发生过、欠压时,发出报警信号,可以设置是否切断电源。 ■ 报警功能。在系统发生短路、过载、欠压等异常时,装置发出声光报警信号,提醒相关人员。 ■ 事件记录。装置存储30条事件记录,可供用户查询。 ■ 通讯功能。装置配置RS485通讯接口,Modbus-RTU协议,可以远程读取相关数据。可选配无线通讯模块,无线方式将数据发送到云平台。 3.3 产品技术参数 ![]() ![]() ![]() ![]() 3.4 产品使用注意事项 3.4.1 ASCP200-1 型单相电气防火限流式保护器 在选用限流式保护器时,限流式保护器的设定的额定电流应该与其前上级的断路器的额定电流保持一致。例如,当限流式保护器输入端断路器的额定电流为32A时,应将限流式保护器的额定电流设置为32A。为保障限流式保护器的正常使用,严禁将其使用于与其前端断路器的额定电流不匹配的配电线路中。 ASCP200系列采用限流式保护器采用壁挂式安装,可以挂墙安装,也可以安装在箱体内,应确保安装场所无滴水、腐蚀性化学气体和沉淀物质,并注意环境温度和通风散热。 为确保可靠连接,接线时应按接线图进行,同时为了防止接头处接触电阻过大而导致局部过热,也避免因接触不良而导致保护器工作不正常,线头应采用合适大小的U形冷压头压接后,再插入保护器相应端子上并将螺钉拧紧压实。 保护器内部带有交流电,严禁非专业人士擅自打开产品外壳。保护器在使用期间,若被保护线路发生短路或过载故障而被限流保护时,保护器仍处于带电状态,不允许随意碰触用电线路的金属部分。待检查线路,并排除故障后,长按保护器的复位按键约2秒钟,使保护器恢复正常运行时。 当保护器因超温而发生限流保护时,则可能是因为负载电流过大,环境温度过高或通风散热不良等原因导致,可通过加强通风等措施,等保护器温度降下来后,再长按复位键,使保护器复位,恢复正常运行。 3.4.2 AISD智能安全配电装置 在选用智能安全配电装置时,装置的额定容量应该与后方用电设备的额定容量保持一致。例如,当智能安全配电装置的额定容量为3kVA时,后方用电设备的额定容量应不超过3kVA,严禁将其使用于额定容量不匹配的配电线路中。 智能安全配电装置器采用壁挂式安装,可以裸机挂墙安装,也可以落地安装,应确保安装场所无滴水、腐蚀性化学气体和沉淀物质,并注意环境温度和通风散热。 接线时应按接线图操作,同时为了防止接头处接触电阻过大而导致局部过热,也避免因接触不良而导致装置工作不正常,应确保装置相应端子接线拧紧压实。 严禁非专业人士擅自打开产品外壳。 4 结语 古建筑在我国为一类特殊的建筑物,对其执行防火工作,消除其中的安全隐患,符合现代社会发展需求。在实际工作执行期间,需要结合地区情况,为其制定完善的消防设计方案,找到最佳的防火对策,维护古建筑的整体安全,并在监督和管理工作中提供更高的发展效益。 参考文献: [1]石芳.南京市文物古建筑消防安全风险分析及防火对策[J].消防技术与产品信息,2017(11):65-68. [2] 马涛.古建筑消防安全风险分析及防火对策. [3] 安科瑞企业微电网设计与应用手册,2020.06版 作者简介:周颖,女,安科瑞电气股份有限公司,主要从事电气防火限流式保护器的研发与应用 |










