大型公共建筑能耗监控系统分析及介绍
时间:2021-10-18来源:佚名
|
摘要:本文将针对大型公共建筑能耗监控系统当中安装设备的特定分类、分项能耗装置进详细分析,借助GPRS/Wi-Fi等无线传输技术手段,将大型公共建筑能耗检测到的数据信息进行动态化分析,切实为我国节能减耗事业做出贡献,对大型公共建筑的能耗消耗情况进行监控,若发现了能耗过大的问题有效进行优化与管控。 关键词:监控系统;能耗装置;控制系统 0背景 我国建设部提出,经过大数据统计分析,2020年底,全国建筑总面积已经超过400亿平方米,建筑能耗将达到十点九亿吨标准煤,建筑在建造和使用过程中直接消耗的能源已占全社会总能耗的百分之三十左右。我国当前大型公共建筑能耗在计量、传输、节能监管层次存在一定问题,粗放式能耗管理在一定程度会造成大量的能耗浪费,大型公共建筑能耗监测与节能管理已经成为我国节能减耗工作的侧重点。虽然我国当前已经开展了信息化能好监管工作,但是很多地方因为数据采集自动化程度较低,管理信息化程度较低,在数据上报的过程中,存在诸多瞒报问题,直接增加了能耗数据统计的难度。为了实现精准化的能耗数据信息采集,有效对能源消耗情况进行动态化管控,本文将针对大型公共建筑能耗监控系统进行详细分析。 1国内外大型公共建筑能耗监控系统发展 放眼国外来看,国外的智能楼宇技术已经较为成熟,能耗数据信息监测的智能化、自动化水平也相对较高。针对发达国家来说,尤其是针对大型公共建筑的能耗监控是相当注重的,智能化能耗监测设备也不断完善,工程系统运行稳定。针对我国来说,智能楼宇技术虽然有所运用,但是缺乏系统化的智能楼宇集成系统,相关观念、理念并未形成,与国外仍然存在较大差距。我国很多智能楼宇系统在运行的过程中,缺乏相关系统整体运行机制,会造成事半功倍问题,导致投资浪费,智能楼宇监测系的实时性、可靠性、稳定性都很难达到世界标准水平。国外当前很多信息化技术企业都已经针对大型公共建筑能耗监控系统,研发出了与其相匹配的系统性产品,美国霍尼韦尔、美国江森自控、德国西门子等公司,都积极进行了能耗监测系统产品研发,促使国家大型公共建筑能耗监控系统运行更加稳定高效。我国智能楼宇发展虽然存在不完善之处,但是在国家和企业的共同努力推动之下,正在积极发展。我国上海元上能耗计量管理系统、研华地BEMS楼宇能源管理系统,都展现出了自身独特价值,在我国大型公共建筑能耗监控工作当中运用广泛。 2大型公共建筑能耗监控数据采集 2.1能耗监控数据采集 大型公共建筑能耗数内部数据系统繁杂,并且耗能的单位较多,为了做好大型公共建筑能耗监控系统构架,必须要对大型公共建筑能耗监控数据信息内容进行把控。结合我国颁布的《国家机关办公建筑和大型公共建筑的具体内容》当中的要求来看,大型公共建筑能耗数据信息监控内容如图1所示。
图1 能耗监控数据采集内容 2.2能耗监控数据处理 在开展大型公共建筑能耗监测的过程中,可以借助一般性检验计量装置对能耗数据信息进行检测,在明确能耗计量装置峰值和谷值的基础上,对各项数据进行监控。针对电能表当中的功率情况进行验证。为了保障数据信息采集的有效性,可以连续两次进行数据信息采集,对两次数据信息采集误差进行把控,确保功率低于之路能耗设备巅峰功率的2倍。在确保数据信息采集精准性的基础上,还需要开展分项能耗数据计算,借助计量装置开展检测,结合各项能耗指标的计算方法,保障计量检测水平。 3大型公共建筑能耗监控系统构建框架 3.1系统框架 本文当中所研究的大型公共建筑能耗监控系统,紧密依照《国家机关办公建筑和大型公共建筑能耗监测系统——软件开发指导说明书》当中的要求开展设计的,切实满足了我国规定的设计标准。大型公共建筑能耗监控系统框架搭建模式如图2所示,其主要目的便是获取采集器前端数据信息。针对信息资源与数据层来说,便是在大型公共建筑当中,实现第一手能源消耗的数据信息获取、传输,将采集到的能耗数据信息进行分类。针对应用层来说,涵盖了数据及信息管理、分析展示、信息服务、后台管理等四个层次内容,不同层次当中涵盖了诸多字内容。应用层在大型公共建筑能耗监控工作当中的功能,便是用于能耗数据信息处理、展示、数据信息监测。在应用层当中,可以将每个功能当成独立的系统模块,在设计应用层模块时,应该保障每个处理模块相对独立,减少各个模块之间的相互干扰,为后续能耗数据信息处理做铺垫。针对表现层来说,便是对社会当中不同角色可以结合自身的实际需求,对大型公共建筑能耗数据信息进行分析。
图2 大型公共建筑能耗监控系统构建框架图 3.2软件构架 大型公共建筑能耗监控工作一般是借助软件APP进行操控管理的,在本文当中所提及到的大型公共建筑能耗监控系统软件当中,涵盖了监控终端、数据库、数据管理系统、数据采集系统、防火墙、通信网络、集中器、楼宇数据信息采集终端。智能楼宇系统所采集到的能耗数据信息,会传输到数据集中器当中,将建筑物当中电能表、水表、冷量表、气表等能耗数据信息、运行状态进行集中处理。集中器会将数据信息转换成TCP/IP协议数据包等,通信网络在防火墙的作用之下,促使数据信息处理模块运行,将有关的能耗数据信息传输到数据库当中。数据信息采集系统对集中器当中的楼宇终端通信协议进行管理,定时对数据通信存在的错误进行查错。针对数据丢失、工作异常等诸多内容进行相关数据处理,有效获取数据库当中的相关数据信息,结合系统设置的能耗监测指标,动态化对建筑物当中的能耗情况进行监控、测评、分析、存储、展示。监控终端一般会从数据库当中获取相关数据并且得出评估结果,对其进行综合分析把控。监控终端会结合数据库、数据采集系统、通信网络、防火墙、集中器等,对控制指令进行分析,以便于对楼宇的采集终端数据信息状态把控。 4大型公共建筑能耗监控系统关键技术 4.1多种能耗采集终端接入技术 在大型公共建筑能耗监控系统当中,关键的技术之一便是多种能耗采集终端接入技术,以便于对公共建筑当中的多种能耗进行整合采集。不同品牌能耗监控系统当中的多种能耗采集终端接入技术存在不同差异,如何借助一个集中器进行多种能耗采集连接至关重要。因为不同能耗监控系统存在私有协议,所以在选择大型公共建筑能耗监控系统时,应该对不同品牌的系统进行分析,明确各个品牌的私有协议、种能耗采集连接方式,保障不同品牌开发的能耗监控系统满足大型公共建筑的实际使用需求,确保软件系统可以顺利接入到不同能耗采集终端当中。 4.2系统软件开发技术 在实际开展大型公共建筑能耗监控系统运用时,需要结合系统的整体框架和模块分层特点,引入本软件平台的开发技术。借助Java、JavaScrip等编程语言进行程序编码设计,将数据存储库与云存储技术相衔接,确保能耗数据信息存储的安全性与巨型容量。在进行数据信息传输通讯时,应该选择稳定的RS485数据通信标准,保障存储数据信息高质量运行。 5大型公共建筑能耗监控系统主要创新点 5.1应用创新 大型公共建筑能耗监控系统需要结合客观需求,不断进行应用创新。借助计算机技术手段,结合能耗指标要求,切实精准的确保动态化的数据信息传输与分析,实现对大型公共建筑能耗开展动态化实时监测。作为一种新型能耗监测系统,必须要推动我国智能楼宇系统发展,实现我国节能减耗工作发展进步。 5.2技术创新 针对大型公共建筑当中涵盖了诸多能耗类型,大型公共建筑能耗监控系统需要通过有线、无线等诸多方式,对电能表、水表、冷量表、气表等设备进行数据信息连接分析。将各种设备与数据信息中心进行联系,并且实现数据类型分项、分类计量、无线传输,有效降低成本,切实增强大型公共建筑能耗监控系统运行效率。 6 安科瑞能耗监控系统介绍 Acrel-5000能耗在线监测系统是用户端能源管理分析系统,在电能管理系统的基础上增加了对水、气、煤、油、热(冷)量等集中采集与分析,通过对用户端所有能耗进行细分和统计,以直观的数据和图表向管理人员或决策层展示各类能源的使用消耗情况,便于找出高耗能点或不合理的耗能习惯,有效节约能源,为用户进一步节能改造或设备升级提供准确的数据支撑。用户可按照国家有关规定实施能源审计,分析现状,查找问题,挖掘节能潜力,提出切实可行的节能措施,并向县级以上人民政府管理节能工作的部门报送能源审计报告。 6.1平台结构 Acrel-5000能耗在线监测系统以计算机、通讯设备、测控单元为基本工具,根据现场实际情况采用现场总线、光纤环网或无线通讯中的一种或多种结合的组网方式,为大型公共建筑的实时数据采集及远程管理与控制提供了基础平台,它可以和检测设备构成任意复杂的监控系统。开放性、网络化、单元化、组态化的采用面向对象的分层、分级、分布式智能一体化结构。建立如下层次结构:
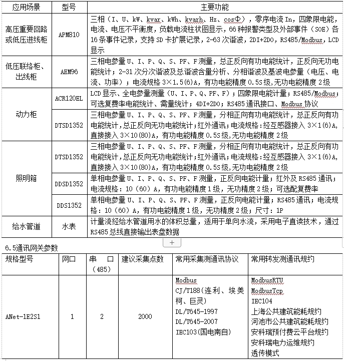
图3 平台结构 6.2平台功能 (1)系统可按使用年份统计建筑物各分类能耗——电、水、气、集中供热、集中供冷以及其它能源消耗量,自动折算成相应的标准煤消耗量,从而反映建筑物当年各分类能耗用能和综合能耗。系统以饼图形式展示建筑4大用电分项能耗的占比情况。系统以曲线图形展现各类能耗的消耗的消耗趋势,便于业主方实时直观掌握能源消耗情况。 (2)系统可以根据分类能耗的支路名称查询用能情况,显示当日和当月的用能峰值。显示当日用能、当月用能、当年用能与昨日同期用能、上月同期用能、上年同期用能的比较情况。以条形显示过去48小时、31天、12个月、3年的能耗情况。右上角显示过去15分钟曲线(电表显示功率曲线,流量表显示流速曲线)。 (3)系统依据建筑物能源消耗的分布情况进行能耗计量点的选取和设置,使得能耗监测系统可以覆盖整个建筑物。系统使用者可通过相关界面调取该建筑物各能耗节点的能耗统计报表,减少用能的“跑、冒、滴、漏”和计量误差。 (4)系统依据住建部分类分项能耗数据采集导则,将建筑物耗电分为照明插座、空调、动力和特殊用电进行计量装置选型和设置,并按用能区域或功能区域等划分并进行统计,以报表和同、环比棒图形式展现该区域的能源消耗。 (5)系统可针对能源消耗量大的设备或区域进行准确定位,便于管理层制定节能绩效考核制度,推动节能降耗的有效执行。为用能重点设备建立运行记录档案,长期跟踪记录设备运行过程中的能效分析评估结果,结合设备维护保养记录,为设备的运行维护提供依据。 (6)系统提供分级权限管理功能,对具备权限用户提供开放的信息维护接口,用户可自行对建筑和系统监测范围内计量点的信息进行增、删、改和查询,建筑物信息包括建筑类型、建设年代、建筑面积、建筑物人员数量等。系统还对无法自动采集的计量信息提供手动录入功能,便于使用者掌握建筑物总体能耗情况。 6.3数据上传 安科瑞能耗在线监测系统按照重点用能单位能耗在线监测系统技术规范定义的系统平台接口协议规范的要求,将用能企业的基础信息、计量器具信息、用能数据及能效数据上传至省级或国家平台,上传数据经过HTTPS协议加密传输。如果数据传输失败或超时(网络故障),将重发数据,直至接收成功反馈消息。 6.4能源计量表具选型
7结束语 总而言之,大型公共建筑能耗监控系统自身具备一定优势,在运行的过程中可以满足当前社会绿色节能发展需求。为此,应该结合我国当前建筑事业发展需求,积极对大型公共建筑能耗监控系统以及相关设备进行创新,完善能耗监控系统相关配套设施,动态化及时对大型公共建筑的能耗进行分析,及时发现造成能耗过多造成的问题,并有针对性的进行改进,真正践行我国节能减耗发展需求。 |










