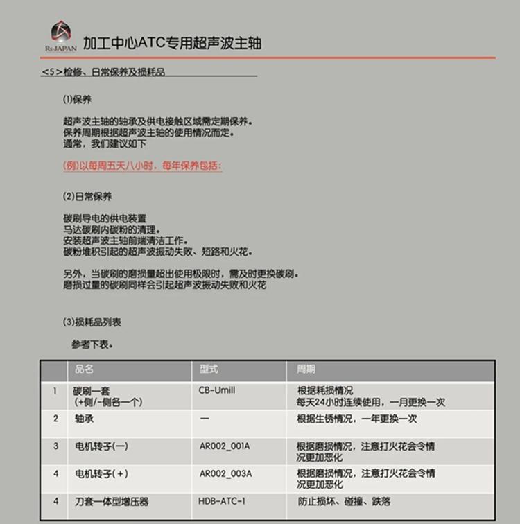
|
              

东莞市高腾达精密工具有限公司 【代理 CHEVALIER 中国台湾福裕 精密平面磨床 CNC磨床】 FSG-12_16_20系列_新能源产业_锂电池涂布喷头 FVGCseries_TC_20210518_V4新能源产业 SMART-B818III_新能源产业_超声波焊接头 中国台湾福裕CHevalIER数控平面磨床、大水磨 立式加工中心机、5轴加工中心QP5X-400 多功能CNC车床、数控车床 中国台湾乔佳JAGURA外圆磨床、无心磨床 日本RS-Japan超声波高速主轴 韩国KTC细孔放电加工机、打孔机 意大利DELTA立式磨床LC-400 、LC-500 瑞士DAMA磨刀机MM-12 日本AMADA车铣复合加工机 日本三井MITSUI平面磨床、磨床 日本KIRA吉良机床KPC-30b、PCV-30 日本Kondo圆磨CKG系列 、ASZ系列 、UGK系列 、CTW系列
|