|
安科瑞 缪俊辉 江苏安科瑞电器制造有限公司 餐饮业作为我国第三产业中一个传统服务性行业,经历了改革开放起步、数量型扩张、规模连锁发展和品牌提升战略4个阶段。 从餐饮油烟污染治理的状况来看,北京、上海、广州、南京、杭州等省会城市的大中型餐饮企业,在厨中均安装了不同类型的油烟净化装置,但开机率和净化效率监管缺失。国内中小城市或区域地市级城市的餐饮业油烟净化器安装率更低,环境保护监管基本处于真空状态。 从2014年北京地区PM2.5源解析来看,餐饮油烟、工业燃煤、机动车尾气、扬尘等,成为PM2.5形成的重要来源。据悉,目前油烟净化技术以机械式、湿式、静电式三种基本形式及其复合式为主,各种型号的油烟净化设备层出不穷,净化技术参差不齐,市场准入要求不规范。异味、噪声、固体废弃物等污染已成为投诉热点。在人口稠密的住宅区,中小餐饮是空气污染源及投诉的高发点,也是环保部门难以管理的重要区。 1 城市餐饮油烟监管 为了积极有效防治城市油烟污染,国家陆续出台了多个相关法规,如《饮食业油烟排放标准(试行)》(GB 18483-2001)、《中华人民共和国大气污染防治法》等;国家*、国家*也出台了《关于加强饮食娱乐服务行业环境管理》的通知等,以治理和控制城市油烟对大气的污染;上海、浙江、江苏等地也出台了地方相关管理规定。 从污染物的排放治理、监管角度来看,城市餐饮油烟的监管、治理也将经历监控、治理、治理评价的过程。实现手段和方法对应为总体区域监测,实时监测、预警,掌握整体排放情况;重点,对超标排放企业进行管理;大数据分析,对净化设备效率及治理后油烟排放浓度是否达标进行分析(见图1)。
 图1
2 餐饮油烟监测存在的隐患 随着餐饮企业越来越多,分布范围越来越广,餐饮业对大气环境的影响日益严重,油烟污染作为大气污染的“三大杀手”之一,对 PM2.5 的贡献占到 13% 以上。而油烟投诉也一直是各大城市的热点和难点问题,已成为市区投诉的主要内容,在环保投诉中占据高达40%—70% 的比例。随着餐饮企业越来越多,分布范围越来越广,餐饮业对大气环境的影响日益严重,油烟污染作为大气污染的“三大杀手”之一,对 PM2.5 的贡献占到 13% 以上。而油烟投诉也一直是各大城市的热点和难点问题,已成为市区投诉的主要内容,在环保投诉中占据高达40%—70% 的比例。主要表现在以下几个方面: 1、基础管理落后 现如今还是有很多是依靠手工监测阶段进行监测,且一些企业油烟排风管设计不合理,实时覆盖率低范围也有限,难以进行工作的开展。 2、环保意识差 多数中小型餐饮业主忽视了环评审批,厨房油烟净化设施安装无规范要求,油烟治理设备功率不足,设备与实际排放量不匹配,导致环境保护监管基本处于真空状态。 3、采样位置不规范 目前较多餐饮业未按照GB18483-2001《饮食业油烟排放标准》进行采样位置安装,导致无法采集到有代表性的油烟样品。 4、餐饮商家自律监管难 在检查过程中,餐饮业主虽安装了油烟净化设,但自觉维护使用、定期清洗效果不明显,由于油烟监测的测试时间较长,加上准备与更换滤筒的时间至少需要1小时,所以一般情况下很难保证采样工况的稳定。 5、环保监管难度大 靠人力监管无法实现全覆盖;净化设备难以查看;监测需要专业手段,难度大。环保监管部门存在检测周期长、费用高、步骤繁琐、现场测试条件要求高、不能实现多点监测和实时在线监测、无法准确掌握整个饮食行业的油烟排放情况等问题。 3 解决方案 为了弥补现存餐饮行业在烟油监测上的漏洞,同时便利监管部门的监察,安科瑞油烟监测云平台应运而生。油烟监测模块通过2G/4G与云端平台进行通信和数据交互,系统能够对企业餐饮设备的开机状态、运行状态进行监控;实现开机率监测,净化效率监测,设施停运告警,待清洗告警,异常告警等功能;对采集数据进行统计分析、排名等统计功能;较之传统的静电监测方案,更具安全性和实效性。平台预留与其他应用系统、设备交互对接接口,具有很好的扩展性及融合性。

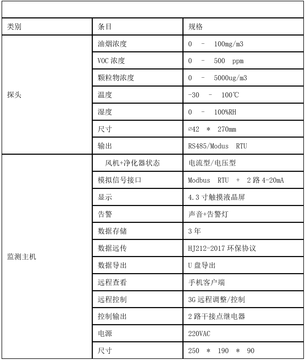
本平台遵循以下标准开发: GB18483-2001 《饮食业油烟排放标准(试行)》 HJ/T212-2017 《污染源在线自动监控(监测)系统数据传输标准》 HJ477-2009 《污染源在线自动监控(监测)数据采集传输仪技术要求》 CCAEPI-RG-Y-020《环保产品认证实施规则饮食业油烟浓度在线监控系统》 DB 11/1488-2018 《餐饮业大气污染物排放标准》 各地*门以及相关管理部门陆续推进餐饮油烟在线监管平台建设,开展餐饮业油烟监测和治理工作。 1)烟油监测采集和上传 油烟监测系统现场设备包括油烟浓度探测器、工况传感器和油烟监测主机三个部分(见图2)。油烟浓度探测器可对油烟成分进行综合分析,从而得到量化、较准确的油烟浓度值,同时采集烟气温度、湿度等工况信息,可对油烟的扩散模型及对空气的污染程度分析提供参考数据。工况传感器可在不影响净化器和风机运行状态的情况下监测净化设备的运行状态。 
图2 油烟监测主机 油烟监控主机是现场的管理设备,实时采集油烟浓度探测器和工况传感器的信号,进行数据处理,通过有线或无线网络通讯将数据传输到服务器平台。同时,对本地数据进行存储,监控现场设备状态,提供人机操作界面。 具体技术参数如下: 
2)信息监控 整体监控解决了餐饮企业众多且分散不能及时统计排放浓度、净化器清洁度、排放过程是否进行净化处理等关键信息的难题。该平台解决了上述难题,可实行整体实时监控,提高了监控频次,降低了人力物力成本。 3)告警数据监测 系统根据采集的油烟数值大小,产生对应的排放超标告警;对净化器的运行数据分析,上传净化设备对应的运行、停机、故障等告警事件。 4)餐饮企业信息库 平台建立了餐饮企业信息登记、便捷的信息查询管理系统。解决了餐饮企业信息登记不全面、查找方式落后、工作繁琐的难题。 5)运维信息化管理 运维管理的信息化为环保运维工作考评提供了评价数据基础。对运维管理工作进行电子化档案库管理,既有利于环保管理部门对运维工作进行质量和工作量的考评,也可提供追溯设备故障的原因。 4 结束语 基于互联网 技术的餐饮油烟在线监控系统可实时监测餐饮企业排放的油烟浓度、现场油烟净化器、风机的开关状态及净化器清洁度等指标;可查询、统计不同阶段的油烟浓度排放监测情况,并可以结合GIS实现污染准确定位;可有效解决环保部门对油烟浓度排放情况的监测,同时也解决了对餐饮企业的油烟净化器的开关状态、净化器清洁度以及风机开关状态等监控难的问题,为餐饮企业长效管理提供平台支持,可提高环境管理能力和监督水平。结合APP应用的移动终端和便携油烟检测设备,可实现餐饮油烟排放的现场取z、测量,实现对餐饮油烟的区域整体监控、预警、信息管理及现场移动检查,使餐饮油烟的排放管理具备系统实施方案。
|