浅谈数据中心末端配电方式特点
|
摘要:随着云服务、互联网、大数据等信息技术的迅猛发展,现代数据中心正朝着大型化、高密度、绿色环保、模块化方向发展;随着IT技术的发展,出租机房等商业模式的兴起,机房建设之初机柜密度不确定性大为增加,对机房内末端供配电系统在经济性、持续性、灵活性、可靠性上提出了新的挑战。列头柜加电缆的传统末端配电方式因其局限性而难以适应当今技术的发展。使用1000A以下的灵活小母线来替代列头柜及电缆的配电方式,成为解决数据中心内机房供配电发展的一种新方式。灵活小母线可在机桓密度不确定的隋况下进行分阶段的快速部署,必将成为现今数据中心内供配电的一种发展趋势,为客户的关键负载提供更可靠的保障。新模式带来新价值,新的配电方式将使数据中心降低总体投资,提高设备的用电可靠性,使数据中心更加绿色环保。
1引言 随着互联网技术的快速发展,云计算、电子商务、电子政务、电子金融、网络游戏、云存储等网络服务相继出现,使得当今社会变成云时代、大数据的信息化新时代,数据中心成为信息化的重要载体,承担着对电子信息的传输、运算、存储等功能。为了适应当今网络服务的快速发展,以及三方托管型数据中心的兴起,除了建设充足、稳定、经济、可靠的数据中心外,还应追求它的高效、绿色、灵活、低能耗。“高效”体现在应以较小的投资换取收益,比如采用高压直流供电来代替传统的交流供电:再比如数据中心的管理人员会根据服务器的使用情况,重新划定高密区及低密区,以便达到更好的制冷效果。“绿色”则体现在数据中心应尽可能多地采用一些可二次回收再利用的产品。“灵活”体现在数据中心内的产品应该尽可能地做到热插拔、标准化、模块化、集成化、即插即用,将工程化的工作变成产品化的服务,即可快速地安装部署,又可减少人为施工带来的失误,还可在更换服务器的时候快速做出响应。
2数据中心末端配电的界定 如图1所示,机房内末端配电的范围应该从UPS的配电柜引出至机柜内的PDU止,这一段上的电流在800A以下,主要供电对象为IT设备,*数据中心一般采用A、B双路系统进行供电。
图1 监测模块 3 数据中心采用传统配电方式分析 3.1机房传统配电方式 机房配电系统一般采用双路市电接入,经低压配电柜分别接入两组UPS设备,UPS配电柜再分配到各个列头柜,经列头柜后接入备机柜PDU,再接入IT设备(见图2)。
图2 采用列头柜的机房配电模式
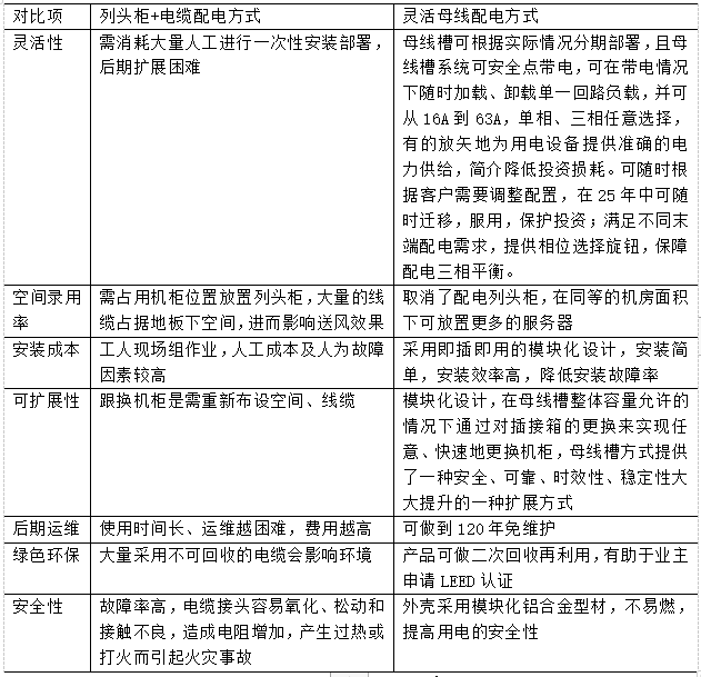
机房传统配电方式采用电缆从UPS出线柜至机房内的每个列头柜的方式;经列头柜配电后,再采用电缆接至各机柜PDU的方式。列头桓是一列机柜设备顶端的一个机柜,主要功能是对这一列机柜的交流或者直流负载提供电源,起到配电、监控、测量、保护、告警等作用。配电列头柜的内部主要由5根母排(L1、L2、L3、N、PE)以及断路器组成,从端的UPS配电柜引出的电缆先会通过机柜内的塑壳断路器(MCB),之后从塑壳断路器上引出3根相线接入3根母排。母排压接导线后接入每个断路器,再与N排及PE排引出的导线汇成1根电缆为机柜供电。 3.2机房传统配电监控模式 配电列头柜的监控方式是通过CT、PT及各种辅助触点测量出每一路的电压、电流,之后通过计算机主板内自带的公式算法演算出各种电参量:再通过RS485等通信线与机桓上的人机交互界面进行传输,之后人机显示器再通过RS485等通讯线将各列头柜的监控信息统一收集后上传至网关:用户从主控室或移动式电子设备上读取数据 3.3机房传统配电方式的点 采用列头柜加电缆的传统配电方式有以下点: 1)技术成熟,适用于事先已确定容量的机柜配电; 2)采用放射式结构,可减小故障的影响范围; 3)集中监控,便于运维人员在现场获取数据: 4)当“零地”电压不满足IT设备使用要求时,可在配电列头柜中安装隔离变压器,降低“零地”电压。 3.4机房传统配电方式的缺点 列头柜加电缆的配电方式虽然还在沿用,但已不符合当今数据中心对灵活性和可靠性的要求,其缺点如下: 1)列头柜占用的面积约占机房地板面积的7%,即机桓数量减少7%; 2)由于线缆较多,电能损耗较大: 3)电缆占据地板下大量空间,对地板下的气流形成干扰,导致空调的效率降低: 4)故障率高,由于电缆接头容易氧化、松动和接触不良,造成电阻增大,产生过热或打火而引发建筑火灾事故: 5)配电设计受到限制,需要在确定功率密度后确定配电柜的数量和位置; 6)由于线路复杂、IT设备又不能断电,因而造成线路和设备维护检修困难: 7)由于列头柜的容量和出线路数已固定,无法满足新增机柜和容量。
4数据中心采用小母线配电方式的分析 4.1机房小母线配电方式 采用小母线配电方式是为了减少传统配电方式的缺点,利用小母线及配电接插箱来完成对每一个机柜的精准配电,其基本结构如图3所示。 1)电力端口箱(Power Feed):负责UPS配电桓与小母线的连接,电缆在电力端口箱中通过塑壳断路器后分别接入对应的母线端子排上。 2)母线槽主体(Housing Section):是传导电力的主体,内部基本结构为4根铜排(L1、L2、L3、N)或5根铜排(L1、L2、L3、N、PE)。 3)配电接插箱(Plug—in Units):是插于母线槽主体上的小型配电箱,一般由监控设备、输出端口、保护设备等组成,主要用于为每一个用电设备提供精准的电力,有的接插箱还配有相位选择旋钮,以保证三相负载平衡。 4)连接的辅件:拐弯件(Elbow)、连接件(HousingCoupler)、T型件(Te)、末湍盖(End Cap)等,用来完成母线槽主体连接。 5)配电的方式为:从端UPS配电柜引出电缆连接至母线槽端的电力端口箱,通过母线槽主体进行电力传输,再根据每一个机柜的功率密度选择相应规格的接插箱,与机柜内的PDU连接后即完成了对一个机柜的配电工作,图4为灵活母线现场效果图。
图3 灵活母线的配电方案
图4 灵活母线现场效果图
4.2灵活母线配电监控模式 灵活母线配电方式的中心理念是采用即插即用的模块化产品来替代列头柜及大量电缆,达到简化安装步骤,灵活部署等目的。故为灵活母线所做的监控也应符合这个理念,即采用无线通信、模块化的监控方案(见图5)。灵活母线电力分配监控系统应具备多重的通讯协议及无线网络,且可以无缝集成到建筑管理系统或数据中心基础设施管理系统中,通过提供化管理所必须的关键信息,为数据中心电力分配系统的管理奠定基础。电力信号采集与监控功能通过每个接插箱体上的RS485接口或无线监控模块来采集数据,再通过SNMP协议或MODBUS协议传输至上行端环控系统,从而简化了监控的过程。在监控电力信息的同时,通过传感器可监测到每个机柜内的温度及湿度,且与电力监控信息集成,通过统一网关收集所采集到的电力和环境数据,实现对电力、环境数据的统一管理。 每一个监控模块不仅是一个信号的发送端,更应是一个信号的传送者。因为现在的机房总面积越来越大,且会有很多的遮挡,如果所有的无线模块发来的信号只能靠一个网关来接受,势必会影响信号传输,所以每一个监控模块都应能对相邻的几个模块发出的信号进行中转,以保证距离网关远处的那些模块所发出的信号可以完整、同步地传输给网关。对于处在不同房间里的网关,监控网络应能支持自动负载均衡,使得每一个网关与其他网关形成更佳的带宽利用率以及线性的可扩展性。系统可以自动使用所有可用的网关,为多个网关的安装提供冗余设备。
图5 灵活母线配电监控模式
4.3灵活母线配电的点 1)提高配电的可靠性 即插即用的小母线替代了传统的电缆,可避免电缆所带来的诸如电缆接头容易氧化、松动和接触不良等问题,提高了机房里的可靠性和安全性。 2)增强配电的灵活性 配电方式的灵活性:在机柜容量事先无法准确确定的时候,可以采用这种母线,电容量可随时调整。母线槽和接插箱可根据实际情况分期部署,即针对现在数据中心里出现的白空间及测试机房,小母线槽可做到供配电分离,在机柜的容量和位置不确定的时候先期部署母线槽主体,之后等机柜一旦确定容量和位置,即可选择接插箱进行配电。 小母线可带电热插拔:在数据中心正常运行情况下,小母线可在带电的隋况下随时加载或卸载,即可随时增加或减少机桓数量或容量而不影响其他设备的运行。机柜容量可从16A到63A,单相、三相任意选择,有的放矢地为用电设备提供准确的电力供给。 安装方式的灵活性:支持多种安装方式,可在机柜顶部安装,地板下安装,嵌入天花板安装等。母线槽式样和接插箱单元可以按照客户的需求定制,例如,采用2N系统、单独接地或者接地,选择不同的插座或悬垂电缆。 随业务发展的可扩展性:整体架构既能支持初始电力需求,又可在使用过程中根据需求的变化快速扩展,达到一种“随需而建”的效果。 3)采用小母线可降低机房配电的综合成本 降低运行维护成本:采用小母线方式规避了传统方式所带来的后期运维工作量大、运维周期不可控及人为干预带来的安全性降低等问题,同时小母线方式可任意插拔、拼接,可实现多次重复使用,提高资金效率3倍以上。母线槽方式可随时根据客户需要调整配置,在25年中可随时迁移、复用,减少重复投资。 增加数据中心营运收入:采用小母线可省掉列头柜,为机房腾出更多的空间放置机柜,平均可增加7%的机柜数量,对于机柜出租业主来说会是一笔不小的收入。 4.4灵活母线配电的缺点 1)母线配电方式是将列头柜集中配电方式改变为随机柜 的分散配电方式,对机柜中各种电参数(电流、电压、频率等) 的检测采用分散测量、控制室集中显示的方式,因此不方便 在机房现场对各机柜的电参数进行集中显示,故对运维人员可能会造成不便。 2)由于灵活母线槽外壳大量采用铝合金型材,故对机柜功率密度低的机房来说,在成本上会有所增加。 3)如果采用在两列机柜间布置母线槽,从接插箱上引出的工业连接器可能会影响机房美观。
5配电方式对比 列头柜 电缆与灵活母线配电方式的对比如表l所示。
6安科瑞ANDPF列头柜介绍 6.1产品介绍 随着数据中心的迅猛发展,数据中心能耗问题也越来越突出,高效可靠的数据中心配电系统方案,是提高数据中心电能使用效率,降低设备能耗的有效方式。 AMC系列数据中心精密配电系统是针对数据机房末端设计的,能够综合采集所有能源数据的智能系统,为交直流电源配电柜提供精确的电参量信息,并可通过通讯将数据上传到动环监控系统,实现对整个数据机房的实时监控和有效管理,为实现方位绿色IDC提供可靠保证。
6.2安科瑞精密配电产品解决方案 1)交流系统 功能要求 遥测:输入分路的三相电压、三相电流、频率、有功功率、有功电度; 遥信:输入分路的过压/欠压,缺相,过流,频率过高/过低,输入分路的开关状态,具备电流、功率需用量分析和统计,实现电压、电流、频率等参数的越限报警功能。 配置方案如图6,
图6 交流系统配置方案
2)直流系统 功能要求 遥测:输入分路的电压、电流、功率、电度; 遥信:输入分路的过压/欠压,输入分路的熔丝状态,具备电流、功率需用量分析和统计,实现电压、电流、功率等参数的越限报警功能。 配置方案如图7,
图7 直流系统配置方案
6.3产品选型
表3 产品选型表 7安科瑞智能小母线监控系统介绍 7.1产品介绍 针对数据中心智能小母线的监控要求,安科瑞推出了AMB系列小母线监控解决方案,该方案包括采集模块、配套附件、监控系统,能对母线运行过程中的各种参数进行监控,发生故障则进行告警,以保证系统稳定运行。 AMB检测单元是针对数据中心智能小母线插接箱/始端箱的监控要求新设计的产品,该检测单元安装固定在插接箱/始端箱内部,插接箱/始端箱采用特有的方式与母线连通,它集成全部电力参数的测量(如单相或者三相的电流、电压、有功功率、无功功率、视在功率、频率、功率因数)以及的电能监测和考核管理。同时可以实时监控母线接口温度,配合2路Rs45通讯接口(1进1出)或LORA无线通讯,采用MODBUS-RTU协议可以方便可靠的将监测数据上传至主控箱和后台系统,保证系统安全可靠运行。 7.2产品选型 安科瑞智能母线测控仪表选型如表2,
表4 产品选型规格 注:AMB100用于始端箱、AMB110用于插接箱、A-交流系统、D-直流系统可选配AMB10显示器,显示器只循环显示电压、电流参数。
8结束语 数据中心建设和运维注重可靠性、可维护性、灵活性、经济性、可扩展性和节能环保等要求,通过对“列头柜 电缆”配电方式和“小母线”配电方式的综合分析,以及上数据中心配电方式的发展趋势,证明采用小母线配电方式更有利于数据中心今后发展。
【参考文献】 [1]钟晨.数据中心末端配电方式探讨[J] [2] 中建筑标准设计研究院 .电子信息系统机房工程设计与安装[M].北京:中计划出版社,2009. [3] 安科瑞企业微电网设计与应用手册. 2019.11版 作者简介:缪建梅,女,安科瑞电气股份有限公司,主要从事电气防火限流式保护器的研发与应用, |
















