电压力锅电源开关三极管ce短接才加热怎样维修
时间:2022-11-11来源:佚名
|
开关三极管,你短路了CE极那就是等于直接把这个电子开关短路了,电流从短接支路流去负载部份了,负载部份的电路自然可以正常工作了。维修应从两个方向入手: 1、(功率)开关管是否已经损坏,如果是它损坏导致不能正常饱和导通的,更换即可。 2、开关管正常,但开关管不能正常工作,则问题出在开关管的控制电路上,顺着电路找出问题元件即可。 刚好有个差不多的电子开关电路,简单讲解一下。
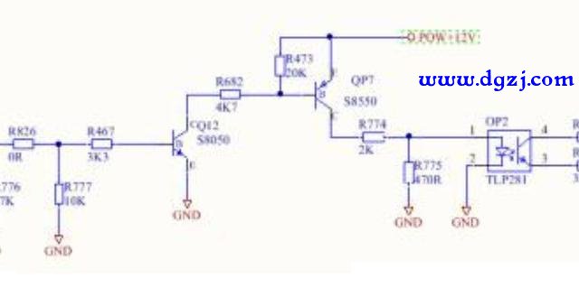
图中QP7即为开关管,我们检测它是否正常,可以短路CQ12的CE极来人为让它导通,如果负载端正常有电工作,则开关管正常。继续查控制管CQ12,以及测量CQ12的B极是否有控制电压0.5至0.6V。一路查下去,找到问题为止。 |
图中QP7即为开关管,我们检测它是否正常,可以短路CQ12的CE极来人为让它导通,如果负载端正常有电工作,则开关管正常。继续查控制管CQ12,以及测量CQ12的B极是否有控制电压0.5至0.6V。一路查下去,找到问题为止。




