阻容降压电路输出电压的原理讲解

时间:2022-11-11来源:佚名

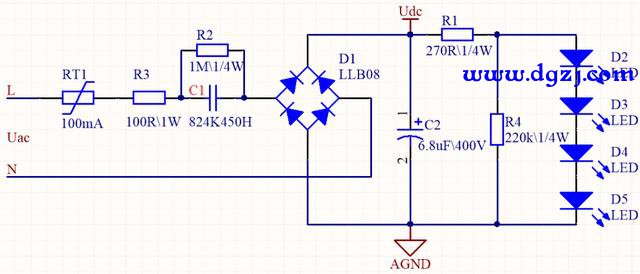
阻容降压电路结构简单,成本低廉,它在许多小型的家电中使用非常广泛,前段时间我维修了一个电热水壶电路,就使用了一个2.2UF/630V和一个一兆殴的电阻并联形成了阻容降压环节。降压后再经过一个二极管VD半波整流后滤波得到一个12V左右的直流电压,为后续的低压电路提供直流低压。其实我们从电路图中可以看出,阻容降压环节的工作原理并不复杂,它的工作原理其实是利用电容在一定的交流信号频率下产生的容抗来限制工作电流。
阻容降压电路输出电压的原理讲解
阻容降压电路输出电压的原理讲解
从我见到过的阻容压降来看,它一般都是用在负载比较小的电路中,比如LED节能灯电路、养生壶控制电路等。这种电路输出电压的高低是受负载电流变化影响的,这是由于它的内阻比较大,它只能用在供电电流比较小的电路中。我们要使用这种电路的时候,就要明白电路中负载所需要多大的电流,然后再选择降压环节的电容器。
阻容降压电路输出电压的原理讲解
我们知道在阻容降压的电路中,电容量大的话,它的容抗就越小,流过它的交流电流就会越大,如果负载所需的电流比较小,这样多余的电流就会流过稳压管,如果电流太大这对稳压管是有害处的,严重的话会烧毁稳压二极管。这就要求电容的容量要选择合理,它的作用实际上起到一个限制电流和动态分配自己和负载两端电压的角色,利用电容的容抗特性来限流的,一旦电容选定之后,它输出电压的高低要由后面的负载内阻来决定了。
阻容降压电路输出电压的原理讲解
我们在使用这种电容降压式电源时要注意,由于它是一种非隔离电源,我们在使用上要注意防止触电的发生。

    相关阅读

    二极管 VS MOS管,你的防反接保护电路选择谁?

    防反接保护电路 通常情况下直流电源输入防反接保护电路是利用二极管的单向导电性来实现防反接保护。如下图1所示: 图1是一只串联二极管保护系统不受反向极性影响,二极管有0....
    2023-05-17
    二极管 VS MOS管,你的防反接保护电路选择谁?

    半波整流电路二极管是关键

    二极管:电子元件当中,一种具有两个正负极的装置,只允许电流由单一方向流过,很多时候使用它是利用他来完成整流,输出直流电。 二极管种类有很多,按照所用的半导体材料,可...
    2023-03-29
    半波整流电路二极管是关键

    三菱PLC与西门子plc的模拟量编程详解

    三菱和西门子的plc 都有自己的独特的优点的,先讲讲三菱2AD模块吧,2AD模块是提供一个12位分辨率的模块,最大的数字量是4096.这个4096跟12位分辨率是怎么样的一个关系2进制的12个1就是...
    2023-03-21

    什么是浮地技术?浮地技术是什么意思?

    “地”是电子 技术 中一个很重要的概念。由于“地”的分类与作用有多种, 容易混淆,故总结一下“地”的概念。 “接地 ”有设备内部的信号接地和设备接大地,两者概念不同,目...
    2023-03-21

    带你完全了解电容!(上)

    【点击领取】 三菱案例 | 西门子案例 | 电工手册 | 工具箱 软件 【点击获取】 三菱PLC例程117个|西门子PLC例程777个 【点击下载】 10款热门电工仿真等软件,免费下载!    如果问“有...
    2023-06-27

    热销商品

    加厚abs安全帽电工建筑工地程施工领导监理透气防砸头盔可印字V型

    这款加厚ABS安全帽专为电工、建筑工地施工人员、领导及监理设计,采用高强度ABS工程塑料,抗冲击、防砸性能优异,有效保障头部安全。帽体加厚设计,增强耐用性与防护等级...
    5.8

    水口钳高硬度模型剪钳电子钳工业级口水剪斜嘴钳偏口斜口专用钳子

    水口钳高硬度模型剪钳是一款工业级精密工具,专为电子、模型制作及精细作业设计。采用优质高碳钢材质,经热处理工艺打造,具备卓越的硬度和耐磨性,可轻松剪切金属引脚、...
    4.8

    170电子剪钳II 如意斜口钳 工业斜嘴钳水口钳 模型剪塑胶钳尖嘴钳

    170电子剪钳II如意斜口钳是一款专业级精密工具,集工业斜嘴钳、水口钳、模型剪、塑胶钳与尖嘴钳功能于一体,适用于电子维修、模型制作、手工艺及精密作业。其采用优...
    4.5

    安全帽国标工地加厚施工领导透气安全头盔建筑工程监理免费印字

    本款安全帽严格遵循国家GB 2811-2019标准,专为建筑工程、工地施工及监理人员设计。采用高强度ABS工程塑料,加厚壳体有效抗冲击,保障头部安全。帽体轻盈透气,内置可调...
    10

    包邮三角型简易螺丝刀三角十字螺丝刀螺丝批改锥起子五金工具5mm

    这款5mm三角型简易螺丝刀,专为拧紧或拆卸三角形螺丝设计,适用于电子维修、家电维护及精密仪器装配等场景。采用优质合金钢材质,刀头硬度高、耐磨损,确保长久使用不变...
    3.64

    网站栏目