电动机的加密控制电路原理图解
时间:2022-11-16来源:佚名
|
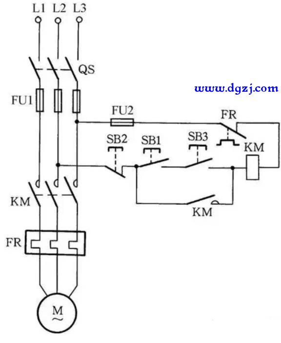
电动机的加密控制电路,我也是第一次听说,感觉非常有道理! 为防止误操作电气设备,并防止非操作人员启动某些设备开关按钮,可采用加密的电动机控制线路。 ![]() 如图所示:操作时,首先按下SB1按钮,确认无误后,再同时按下加密按钮SB3,这样控制回路才能接通,KM线圈才能吸合,电动机M才能转动起来。而非操作人员不知其中加密按钮(加密按钮装在隐蔽处),故不能操作此设备开关。 |
|
电动机的加密控制电路,我也是第一次听说,感觉非常有道理! 为防止误操作电气设备,并防止非操作人员启动某些设备开关按钮,可采用加密的电动机控制线路。 ![]() 如图所示:操作时,首先按下SB1按钮,确认无误后,再同时按下加密按钮SB3,这样控制回路才能接通,KM线圈才能吸合,电动机M才能转动起来。而非操作人员不知其中加密按钮(加密按钮装在隐蔽处),故不能操作此设备开关。 |







