低压电流互感器需要与断路器配合吗
时间:2022-11-16来源:佚名
|
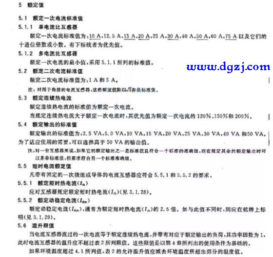
例如:某配电回路的计算电流Ic=140A,电流互感器变比选择150/5,断路器的长延时整定电流Ir=160A。此时电流互感器一次电流低小于断路器的整定值。电流互感器需要选200/5的产品吗? ![]() 一、我们先看一下互感器的几个电流相关的参数: ![]() 其中额定短时热电流、额定动稳定电流都是短路电流相关参数——热稳定和动稳定,我们关心的是电流互感器在允许的温升条件下不损伤的最大持续电流——额定连续热电流。 二、额定连续热电流的数值。 ![]() 额定连续热电流为: ①一次侧额定电流 ②一次侧120%、150%、200% 三、断路器需要保护互感器吗? |










