怎么自制一个绝缘检测器
时间:2022-11-23来源:佚名
|
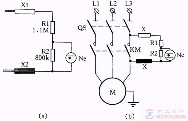
如下图中是自制的绝缘检测器线路,不仅可以用作线路绝缘监视,还可以代替兆欧表检查电机、测电器的绝缘电阻。当合上隔离开关QS,在相电压作用下,整个绕组和接地外壳之间的泄漏电流流过绝缘层和电阻R1、R2。 如果绝缘电阻合乎标准(即绝缘电阻值大于0.5MΩ),则泄漏电流很小时,在R2上的电压降小于氖泡的点燃电压,Ne不亮。当任意两相或三相同时对机壳的绝缘电阻降低时,泄漏电流大增,使氖泡Ne点燃,从而可判定绝缘不合格。 如图:
图1:自制实用的绝缘检测器 |








