一文看懂检测交流电机好坏的方法
时间:2022-11-26来源:佚名
|
有关交流电机的使用知识,为了保证交流电机的正常使用,需要对其质量好坏进行检测,以下是检测交流单相电机的好坏与检测交流三相电机的好坏的方法,供大家参考。 一、检测交流单相电机的好坏1、用500V兆欧表测量电动机绕组与外壳的绝缘电阻,不应小于0.5兆欧;用万用表测量绕组各引线,没有断线;这些均符合要求时,电动机就是好的。 2、检测电容器的好坏用指针万用表(也有带电容档的数字表,可直接测量)。将万用表拨到1K或10K电阻档,测电容器的2个引线,表针快速向右偏转后慢慢回到左侧,则电容器是好的;始终偏向右侧,说明电容器被击穿了;指针不动则电容器内部断线或没有容量。注意,使用这种方法只能判断电容器的好坏。
二、检测交流三相电机的好坏1、摇表摇测:使用500V的摇表即可,摇三个接线柱上的线对电机外壳的绝缘阻值,应在0.5M欧以上,说明没有对地短路。 2、万用表测:测A/B/C三相间的阻值是否相等,应该差不多,差的太多也能转,但是用不长。电机越大,阻值越小。但不能三相都为0欧,除非特别大,如50KW以上的电机。如果是调速电机的6个端子阻值可以不一样。 3、检查轴承、风扇,一般缠电机就要全部换掉,有时轴承抱死也会烧电机。 4、电机的空载电流一般为额定电流的10%~50%,有时电机空转时电流为零。 5、电机额定电流运行时是满负荷运行,输出功率基本为100%。运行电流小,说明电机输出功率变小,说明是轻负载运行。 交流电机的几种调速方式
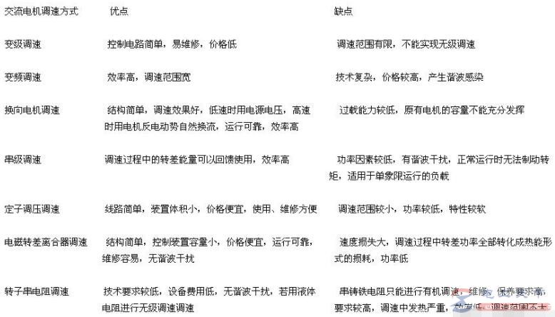
有关交流电机调速的相关知识,所谓调速就是改变速度,在交流电机中调速分为机械调速和电气调速两种,从一张交流电机调速方式的对比表,来看下二者究竟有哪些区别。 |











