一例双电动机自动切换的控制电路接线图
|
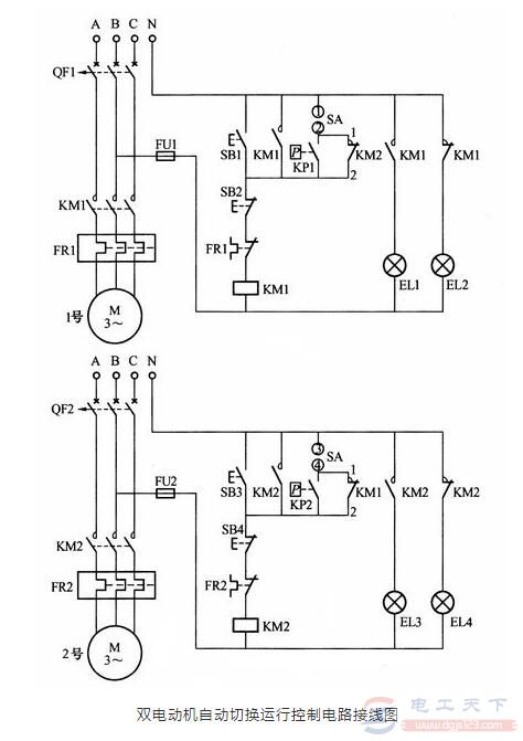
双电动机自动切换控制电路接线图 在炼油与化工生产中,经常会有一些大机组的辅助液压泵靠互为备用的两台电动机拖动,以保证大机组润滑系统在一定的油压下正常运行,从而保证大机组的平稳运行,其控制电路如下。
如果以电动机M1为工作电机,M2为备用电机,当合上断路器QF1,按下起动按钮SB1时,接触器KM1得电吸合并自锁,电动机Ml开始起动运转,同时KM1的辅助常开触点闭合,使运行指示灯EL1亮,KM1的辅助常闭触点断开,使停止运行指示灯EI2灭。另外KM1的辅助常闭触点KM1(1-2)断开,使接触器KM2不能得电,实现互锁控制。 此时,将转换开关SA由0位置于Ml工作,M2备用位置,见图表。 SA的触点SA(①-②)断开,SA(③-④)接通,为M2自动起动做好准备。当M1因故障停机(也可手动操作停机)时,KM1的辅助触点断开运行指示灯ELI,接通停止指示灯E12,同时KM1的另一对辅助触点KM1 (1-2)闭合,电流经SA的(③-④)、KM1(1 -2)、SB4、KM2线圈、FR2形成电流回路,使KM2得电吸合并自锁,M2电动机得电自动起动,相应指示灯EL3亮,EI4灭。 此时,查找并排除Ml故障,再将转换开关SA置于M2工作,Ml备用位置,SA的(③-④)断开,(①-②)接通,为M1自动起动做好准备。
电路中两个压力继电器触点KP1、KP2的作用: 1、当运行的电动机因故停止后,管路油压开始下降,如果此时接触器KM1或KM2的常开触点因接触不良等原因不能使备用电动机自起动,那么当油压下降到其整定值时,KP1或KP2接通,使备用电动机自动起动,从而保证大机组润滑系统的正常运行; 2、当一台电动机运行时,由于某种原因管路油压降低到整定值时,KP1或KP2闭合,使备用电动机自动起动,这时两台电动机同时运行,增加出力。待油压正常后,将SA置于零位,再手动停止一台电动机。最后,将SA置于相应位置,以便备用电动机可以自动起动。 |









