电动机保护器电路原理与故障维修详解
|
有关电动机保护器的电路原理,热继电器对电动机进行保护的典型电路,电动机在起动和运行过程中的故障与保护特点,电动机的保护器的典型电路结构等。 电动机保护器电路故障维修上世纪八十年代之前,电子技术的应用尚处于初级阶段,对电动机的保护任务多由热继电器承担,国内型号为为JR20-XX系列、JR36-XX系列等。 其保护机理如下:热继电器由发热元件、双金属片、触点及一套传动和调整机构组成。发热元件是一段阻值不大的电阻丝,串接在被保护电动机的主电路中。 双金属片由两种不同热膨胀系数的金属片辗压而成。当电动机过载时,通过发热元件的电流超过整定电流,使有不同膨胀系数的双金属片发生形变,当形变达到一定距离时,就推动连杆动作,使控制(常闭)触点断开,进而控制主电路接触器因线圈失电而释放,断开主电路,实现电动机的过载保护。 热继电器以其体积小,结构简单、成本低等优点得到了广泛应用。但同时存在不易克服的下述缺点:双金属片受热弯曲过程中,热量的传递需要较长的时间,因此,热继电器不能用作短路保护,而只能用作过载保护。对电动机的短路保护,通常采用在电源回路中串接熔断器的方法来实施;热继电器依赖于机械结构所形成的机械动作来实现停机保护,当动作结构产生机械疲劳(老化)、机型形变时,会使动作阀值偏离设定值,造成误动作或保护失效;普通的热继电器,不具备断相保护功能。 用热继电器对电动机进行保护的典型电路,见下图:
图1、用热继电器组成的电动机过载保护电路 热继电器FR1串接于主电路中,FR1的常闭触点串接于控制回路,过载故障发生时,FR1控制触点断开,交流接触器KM1线圈失电,KM1开断,起到过载停机保护作用。 1、电动机在起动和运行过程中可能发生的故障和保护特点: 1)电动机的过载 电动机的一个重要工作参数即额定工作电流,在定额电流以内运行,为安全工作区。机械负载或供电电压变化,都会引起工作电流的变化,出现异常情况时使电动机过载,转速下降,电动机绕组中的电流增大,超过额定工作电流,绕组温度升高。过载运行,会导致电动机绕组绝缘老化、缩短电机使用寿命,严重时使绕组绝缘击穿造成短路,绕组起火烧毁等故障。电动机的过载运行,指转差率增大由过流引起绕组异常温升,所以又称为过流运行。 电动机的过电流大小与过电流时间之间的关系称为过载特性。在实际运行中,电机短时过载和较低程度的过载,是难以避免的,也是可以允许的,过电流大小和过电流允许时间呈反比,称为反时限保护特性,见下图。
图2 电动机过载保护反限保护特性曲线 过载保护运行阀值的整定点在电动机额定电流的0.95~1.05左右,即运行电流在额定电流的1.1倍以下时,电动机能长期运行不应该产生保护停机动作;过载程度继续加大时,保护动作时间应随过流程度而缩短。一般认为,电动机的起动电流为额定电流的4~7倍,保护动作应该既能避开正常的起动电流,又能在过载时,实施有效的停机保护。比如在4倍额定电流时,延时10s产生保护动作,在7倍额定电流时,延时2s即应产生保护动作。对运行中的短时过载,有一定的时间延时处理,不会产生误保护动作,对长时间过载,则能作出有效的反应。 2)电动机的短路 短路保护是过载保护的一个极限情况。三相交流电动机的短路故障,有单相接地短路故障、相间短路故障等,当电缆短路时,更直接造成对三相电源的短路。电机内部短路大都是电机绝缘损坏引起的,表现为线圈匝间短路、层间短路、相间短路和对地(电机外壳、转子)短路等。单相对地短路,一般不会烧毁电机,据外壳接地电阻的不同,形成大小不同的接地电流;(两相或三相)相间短路时,会形成较大的短路电流,通常会使电机严重烧毁。 一般,将大于电动机8倍额定电流,视为短路电流。对电动机的短路保护,要求实施速断保护,时间常数越小越好(动作越快越好)。 另外,当电动机在运行中因机械原因出现堵转时,其堵转电流有可能达到额定电流的5~8倍,在运行中出现5倍以上额定电流时,视为电动机堵转故障,也应实施相应的反时限保护。 3)电机机的断相 电动机的断相运行,可分为以下几种情况: a、供电电源缺相。在电动机起动前断相,会造成起动困难或无法起动,起动声音异常,无保护时电机因堵转极易烧毁;在运行中断相,轻载时尚能运转,但运行电流严重不平衡,可能出现过流运行。重载时易发生堵转、严重过载而损坏。 b、电动机绕组断路故障。供电电源正常,因电动机绕组断路故障出现断相运行,运转无力,电动机振动大,故障现象同a; c、电动机电缆断路故障。故障现象同供电电源缺相。 电子式电动机保护器的出现,为完善地实施电动机的过载、短路和断相保护提供了可能,一定程度上取代了热继电器,提升了控制功能和保护效果。本章内容的重点是对各种电子式电动机保护器电路的原理分析和故障维修指导,对电子式电动机保护器以下简称为电动机保护器。 2、电动机保护器对故障信号的采样方法: 1)对过载、短路故障信号的采样。电动机起动运行中的过载和短路故障,体现在流经电动机绕组的异常增大的电流值上,一般电动机保护器电路是采用3只电流互感器采样运行电流信号,将采样信号与电流基准信号相比较,判断是否处于过载或短路故障状态,故障时输出停机信号。电路采集处理的为模拟电压信号——电流互感器输出的电流信号经负载电阻转变为信号电压,送入电压比较器电路,得到故障信号输出。 当产生单相对地短路故障信号的采样,可通过零序电流互感器取得,原理同漏电保安器。或采样电机外壳电压,取得漏电信号。 2)对断相故障信号的采样。如上所述,电动机的断相故障表现为电源缺相、电动机电缆断路、电动机绕组断路等不同故障内容,若采用对三相电源电压进行采样的方法,仅能对电源缺相故障进行保护,无法完成对后两种缺相故障的检测,是不究竟的一个方法。根本的方法,是采用对三相电流进行采样来判断缺相故障的方法,对三种缺相故障都能做出准确反应,采取相应的技术措施,还能对三相电流不平衡作出判断。 一般对缺相运行的判断,不是着眼于电流信号幅度的大小,而是着重于三相电流信号的有无,比较三相电流信号的有无,得到断相故障信号。因而通常是将电流检测信号处理为数字信号,经逻辑运算,得到断相故障保护信号。 3、电动机的保护器的典型电路结构:
图3 电动机保护电路的典型结构 从上图可以看到,3只电流互感器LH1~LH3,将电动机的三相运行电流信号取出,分别送入后级过载、短路信号采样处理电路和断相信号采样处理电路,处理成开关量信号再送入信号输出电路和故障信号指示电路,输出电路的形式也有多种,一般为继电器接点信号输出,或晶闸管器件开关信号输出,或晶体管开路集电极信号输出等。 需要说明的是:部分电动机保护器,采用微控制器处理电流采样和电压采样信号(但电流信号采样电路的前级电路同本章所述电路相似),可从操作显示面板设置故障动作电流值,并可以监看运行电流值、电压电压值等,其功能更为强大,智能化程度更高,但应用面不够广泛。另外有的产品,如变频器,软起动器等产品,其过载、短路及断相保护电路作为控制电路的一个有机组成部分。本章所述电动机保护器,系全部采用模拟或数字电路硬件电路的,作为一个独立部件被应用的保护装置(产品)。 本节内容将这两种型号的保护器电路放在一起,一是因为其电路结构与原理近似,二是多家低压电器生产厂家生产此类产品,其它型号如JD-5、JDB-80,电路结构也与本文电路相似或相同,这类保护器在电动机起动柜的生产和组装中得到了广泛的应用。但缺点是该类产品的控制接线稍嫌复杂。在停机状态,显示断相故障,处于断相保护中。输出控制接点为常闭型触点,过载或断相故障发生时动作,触点开断,送出停机信号。 不少人对这类电动机保护器的接线和控制原理不甚了解,故据手头所绘(实物)电路图,对其电路原理和控制特点,做一个较为深入的分析。 1、保护器的控制接线
图4保护器的控制接线图 保护器控制接线见上图,保护器有4个控制接线端子,1、2端子为保护器电源输入(同时也是主电路接触器线圈的电源控制端),可据要求选用380V或220V供电级别(上图保护器采用380V控制电源),3、4为端子内部常闭接点,输出故障动作信号。上图的控制接线,JD6保护器与接触器线圈是一同得电的(保护器先于接触器线圈得电时,报断相故障控制接点动作!),而且3、4端子内部常闭点串接于KM1的自锁回路,当故障发生时,KM1的自锁被“破坏”,接触器KM1与保护器JD6一同失电。保护器的端子内部电路请参见下图6、图7。 2、时基电路NE555的电路原理简析 以上所述几个型号的电子式电动机保护器,电路的核心器件多采用时基电路NE555。本节保护器电路,采用NE555、NE556电路,故分析整机电路之前,先将NE555的性能与原理做一个简要介绍。
图5 时基电路NE555等效功能框图 NE556内含又时基电路,为双列14脚封装,相当于集成了两片NE555电路。上述555电路内部集成电路为双极型晶体管器件,适应电源电压范围5~15V。 而ICM7555、ICM7556器件,其电路结构与NE555、NE556相同,但内部集成器件为CMOS场效应器件,同类器件型号有:555CMS、556CMS、μPD5555、μPD5556、LMC555、LMC556、TLC555、TLC556和5G7555、5G7556等,适用电源电压范围为2~18V,器件功率损耗更低,适用供电范围更宽。 若供电条件满足,一般情况下(不考虑工作电流的差异时),双极型器件和CMOS器件的555、556也可以互换。 上图5为555时基电路的等效功能框图,555器件是模拟电路和数字电路的“混成”电路,内含两组比较放大器A1、A2,两路与非门电路1、2、反相驱动器N1和放电晶体管Q1。A1、A2比较器的输出分别作为与非门1、2的复位(R)置位(S)信号,以控制由门1、门2构成的R-S触发器的状态。R-S触发器的输出,直接控制放电晶体管T1的通断,又经反相驱动器,提供信号输出。 555电路芯片和各脚功能:8脚、1脚为供电脚;4脚为主复位控制端,又称为优先复位端,当4脚为强制0电平时,不管A1、A2的输入/输出状态如何,3脚输出Vo=0;3脚为输出端;5脚为控制端,增加外电路时,可改变芯片内部固定分压值,从而改变输入触发信号和门限信号的电压阀值;7脚为放电端,与3脚输出状态相反,通常用于对2、6脚外接电容进行放电控制,完成定时控制和电路状态的转换;2脚为触发信号输入端,6脚为门限电压输入端,两引脚输入信号决定着输出状态。555芯片作为触发器来应用时,2脚又称为置位(S)端(下降沿信号输入有效),6脚又称为复位(R)端(上升沿信号输入有效)。 555电路芯片的工作原理: A1比较器的同相端和A2比较器的反相端分别为3只5k电阻分压设定为2/3Vcc和1/3Vcc,当主复位控制端4脚为“1”高电平时,2、6脚输入的触发和门限电压信号既可以是数字信号,也可以是模拟电压信号,而且通过5脚外加电路的调整,可以改变2、6脚输入信号的动作阀值。 在5脚空置的情况下,和4脚为高电平时,电路依据2、6脚输入电压信号幅度与1/3Vcc和2/3Vcc阀值电压的比较,决定输出状态。当2脚输入电压值<1/3Vcc和6脚输入电压值<2/3Vcc时,电路处于输出置位状态,Vo=1;当2脚输入电压值>1/3Vcc和6脚输入电压值>2/3Vcc时,电路处于输出复位状态,Vo=0;当2脚输入电压值<1/3Vcc和6脚输入电压值>2/3Vcc,为不允许输入状态。 3、HBHQ-0-1电动机断相过载保护器 HBHQ-0-1电动机断相过载保护器整机电路,由控制电源、断相保护电路和过载保护电路组成。
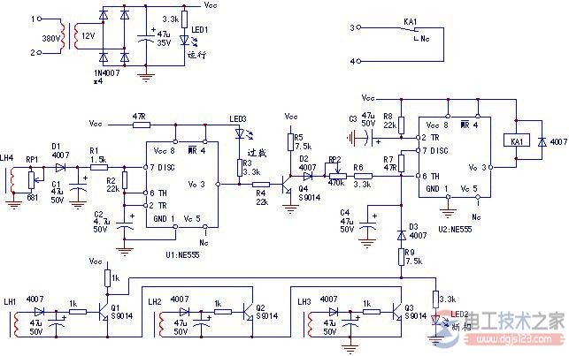
图6 HBHQ-0-1电动机断相过载保护器整机电路 〔电源电路〕由电源变压器降压取得交流12V电压,经简单整流滤波,得到直流控制电压,LED1用作电源指示,但实际标注为“运行”指示,这时因为控制接线原因,使保护器和主回路接触器一同得到电源,故障停机时一同失掉电源的缘故。 〔断相保护电路〕LH1~LH3电流互感器感应电流信号经整流滤波,变为直流电压信号,提供Q1~Q3晶体管的基极偏流,3只晶体管串联成一体。当电动机正常运行时,Q1~Q3均处于饱和导通状态,Q1的集电极电压基本上为电源的地电平,二极管D3反偏截止,U2电路无高平信号输入,也不产生保护停机信号输出。 当发生断相故障时,如LH1电流互感器因断相感应信号为零时,Q2失去偏流由饱和导通变为截止,Q1集电极上升为高电平,二极管D3正向导通,将断相故障信号输入U2触发器电路,U2输出停机保护信号。 〔过载保护电路〕U1(NE555)电路与R2、C2等元件组成了“变形多谐振荡器(无稳态)电路”,担负着输出过载保护信号的任务。保护器上电瞬间,因C2电容两端电压不能突变的缘故,U1的 2、6脚输入电压信号低于1/3VCC,电路处于置位状态,3脚输出高电平,“过载”指示灯无电流流通而熄灭,晶体管Q4饱和导通,二极管D2反偏截止,U2无高电平过载保护信号输入; 正常运行情况下,电动机的运行电流值在1.1倍额定电流以内,从电流互感器LH4感应的运行电流信号经D1、C1整流滤波后的直流电压值低于2/3VCC,U1维持原输出状态不变。半可变电位器RP1作为LH1的负载电阻,起到将感应电流信号转化为电压信号的作用,同时RP1用于过载保护动作阀值的整定——对应电动机额定电流的大小进行整定。此时放电端7脚内部晶体管处于截止(高阻)状态,对外电路没有影响。 过载情况下(或上电起动时随着起动电流的上升),D1、C1整流滤波得到的电流信号电压上升,当U1的2、6脚所接电容C2充电电压超过2/3Vcc时,电路进入复位状态,输出脚变为地电平,过载指示灯点亮,晶体管Q4失去基极偏压而截止,二极管D2的正端获得高电平电压由截止转为正向导通,将过载保护信号送入U2停机信号输出电路。 同时U1的7脚内部放电管对地导通,一方面将经过R1输入的过电流信号短接到地,一方面经R2提供C2的放电通路。当C2上电压下降为1/3VCC电压值时,U1输出状态产生翻转,晶体管Q4又再度导通,U1向U2的电动机过载信号的传输通道被暂时切断。 同时,U1的7脚内部放电管又再度截止,C2放电结束。显然,当电动机过载的发生为短时或瞬时信号时,U1只有一个短时的向U2发送过载信号的时间(取决于R2、C2电路的时间常数),当运行中过载时间变长,或起动过程中产生过载时,D1、C1整流所得电流信号电压,再度为C2充电,使C2上电压上升为2/3Vcc时,U1输出状态翻转,重新接通向U2传输过载信号的通道。在过载较长时间发生的过程中,过载指示灯反复几次出现熄灭和点亮,说明U1产生了数次“振荡输出”。 〔停机信号输出电路〕RP4、C4、U2等电路组成停机信号输出电路。其中RP4、C4为过载延时电路,一是提供一定的延时,避过电动机起动时间产生的过载信号,二是在运行中发生过载时,按反时限保护特性要求,延时输出过载保护信号。D2、D3为隔离二极管,在U1输入过载信号时,经R5、RP2、R6提供C4的充电电流,U1状态翻转时,D2反偏截止,“截断”C4的放电电流回路,从而在U1的“振荡输出”信号作用下,C4上信号电压能“逐渐累加并升高”,当过载达到一定的时间后,使过载信号生效,U2输出停机保护信号。 U1与R7、R8等元件一起,组成“变形触发器电路”。R8、C3积分电路提供保护器上电瞬间的延时作用,使U2的2脚电压有一个由零上升至Vcc电源电压的过程,使之在上电瞬间产生一个置位信号,使U3的3脚保持高电平输出,继电器KA1处于失电状态,不会受上电冲击产生误动作,随后2脚变为上拉高电平。 在过载、断相信号未作用期间,即D2、D3处于反偏截止时,U2维持原电路状态不变,当过载和断相信号生效时,6脚输出高于2/3Vcc以上的信号电压,相当于输入了一个上升沿复位信号,U2的输出脚3脚变为地电位,继电器KA1得电动作,常闭触点开断,控制电路的自锁条件不成立,接触器KM1失电(见图4),实施了故障发生时对电动机的停机保护。 4、JD6型全电子式多功能电动机保护器 〔过载保护电路〕由电流互感器LH4、U1的第一组时基电路所组成。在Vc控制端3脚外加一只稳压二极管,将控制端电压稳压于2/3Vcc电源电压以下,提高了过载保护的动作精度。图1-11的过载保护电路,过载信号电压是与2/3Vcc电源电压相比较,以产生信号输出,由于电源电压的变化(无稳压措施),使信号比较的基准点(2/3Vcc电源电压)产生随机性变化,过载保护动作阀值也会有相应变化,动作精度较低。 图7电路,过载信号电压与D12负端的稳压基准电压相比较,则动作阀值的精度能得以保证。电路也以“振荡方式”输出过载保护信号。
图7 JD6型全电子式多功能电动机保护器 〔过载反时限控制电路、断相保护电路与末级停机信号输出电压〕断相保护电路和过载反时限控制电路因共用一个元件C2,而构成一个密不可分的整体。U1内部第2组时基电路组成停机信号停机电路。为保护动作流程分析的方便,故将这3部分电路放于一处进行分析。 当电动机运行于正常状态,LH1~LH3电流互感器三相电流信号正常产生,Q1、Q2、Q3晶体管均处于饱和导通状态,电容C2的正、负极之间的电位差为0,U1内部第2组时基电路的触发端电压和门限电压输入端的电压约为电源电压Vcc(即8脚输入电压>1/3Vcc,12脚输入电压>2/3Vcc),U1内部满足复位条件,输出端9脚Vo=0,继电器KA1不动作。 这里对第2组时基电路的应用方式,将触发输入脚2与门限电压控制脚12短接于一起,可等效为一个两端信号电路,若同时将1/3Vcc看作低电平,将2/3Vcc看作是高电平的话,电路的输入/输出信号逻辑关系构成反相关系,可将其等效为“反相器电路”。电路输出状态的翻转,是输入信号与1/3Vcc、2/3Vcc两个基准电压相比较的结果,这样一来,电路的实际效果又相当于“迟滞电压比较器”了。 当断相故障出现时,Q1~Q3的串联电路被“切断”,由此形成经电源Vcc、C2、D9、R10、电源地的对C2的充电电流回路,充电的结果使C2负端电位向地电平变化,相当于为U1的8、12脚输入了一个负向脉冲,U1内部反相器电路受低电平信号触发产生翻转,输出端9脚变为高电平,继电器KA1得电动作,控制线路主接触器失电,电动机停机。 当过载信号发生时,U1的5脚变为地电平电压,形成经电源Vcc、C2、D10、RP2、U1的5脚内部电路到电源地的,对C2的充电电流回路,此回路因串接有RP2原因,时间常数较大,故能将电动机起动期间的过载信号避过去,对运行中产生的过载信号,则具有反时限保护特性。调整RP2的阻值,可改变过载延时动作时间。C2充电的结果,使C1负端也即U1的6、12脚逐渐降低到1/3Vcc电压值以下时,继电器KA1得电动作,电动机停止运行,实现了过载停机保护。 电路中的C2是个关键元件,具有“双重身份”,断相与过载信号发生时,都依赖其产生停机保护触发信号。在很多电路中,我们往往只看出某元件的“第一身份”,不能看出元件的“第二——隐蔽身份”,对电路原理的深入分析也因此“卡壳”,这是需要注意的地方。 D9、D10为隔离二极管,以避免断相、过载信号发生时C2的两个充、放电回路产生互相影响。(电工技术之家 www.gdzrlj.com)当过载信号发生时引起形成C2的充电回路时,D9处于反偏截止状态,隔断Q3射极高电位对C2负端电压的影响;当断相信号发生(过载信号尚未发生)时,D10反偏截止,隔断了U1的5脚高电位对C2负端电压的影响。 1)“生成电流检测信号”。检修中,当为保护器1、2电源端子供入AC380V电源后,因无电流信号产生,断相检测电路报出断相故障信号,电路处于故障动作状态中。这说明断相保护电路及末级停机信号产生电路,基本上是正常的。但由此一来,对过载及反时限控制电路的检修,则造成不便。 将Q3的集电极与Q1的发射极用导线进行“暂时性的”短接,则相当于人为生成了三相电流检测信号,屏蔽了断相故障信号。 对过载保护电路的检测。用DC12V(应高于保护器Vcc电源的2/3)电压施加于电容C3两端,“人工生成”过载检测信号,调整RP1,可使“电流信号”发生变化,即对过载程度的“深浅”进行调节,可检验电路是否能正常输出过载信号,及电路的反时限保护特性是否符合要求。当过载倍数为1.2倍左右时,延时动作时间约为5min以下,过载倍达3~7倍时,延时动作时间应为几十秒~几秒。 2)根据电路特点进行检修。电动机保护器的核心部件是NE555(NE556),检修之前,须对NE555的各脚功能、电路原理进行必要的了解,做到对各脚的电压状态心中有数。再进一步结合具体电路,找到改变输入信号、使输出状态发生变化的检修方法,则检修能力与检修效率都会有所提高,反过来,又强化了电路故障分析能力。 图7电路中,对故障停机信号产生(末级)电路的检修,如果对电路形式有所了解,则自然能得出高效的检测方法。将本级电路作为反相器来看,当8、12脚与电源地瞬时短接时,输出脚9脚应变为高电平,KA1得电吸合;当8、12脚与电源正端瞬时短接时,输出脚9脚应变为低电平,KA1失电释放。通过两个简易的“短接手法”,则能快速判别U1电路的好坏。 6、电动机保护器故障维修实例 故障实例1〕一只JD6型电动机保护器(见图7),起动期间,过载指示灯亮,即输出停机信号,无反时限过载保护功能,电动不能正常起动。保护器的反时限电路,由RP2、C2等元件组成,由于过载指示灯能正常点亮,说明U1的5脚输出信号正常,前级电路也是好的。检测RP2等电阻元件,都是好的,拆下C2检测其容量,发现其电容量严重下降,造成电路的延时时间过短,不能避过起动电流。更换C2后,故障排除。 〔故障实例2〕一台电动机保护器(电路构成见图6),按下控制线路起动按钮后,接触器不吸合,随即报断相故障信号,电动机不能起动。 单独为保护器引入控制电源,随即断相指示灯点亮,继电器发出得电吸合声,说明电路动作正常。停电,测保护器3、4脚电阻值为无穷大,故障原因为继电器KA1触点接触不良,使主电路接触器不能得电吸合。更换继电器KA1,故障排除。 〔故障实例3〕JD6电动机保护器,上电,继电器即吸合,常闭触点断开,主电路接触器不能得电吸合。单独为保护器上电,先屏蔽断相故障信号,断相指示亮不再点亮,但继电器KA1仍处于吸合状态,测U1的8、12脚为高电平电压,便输出脚9脚也为高电平电压,判断U1内部输出级电路损坏,更换U1后,故障排除。 |
















