电动机保护器电路原理与元器件选择
|
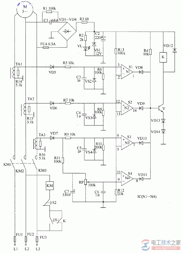
有关电动机保护器的电路原理,电动机保护器电路由电源电路、电流检测电路和保护控制电路组成,以及电动机保护器的核心元器件选择,一起来了解下。 电动机保护器电路电动机保护器,能在电动机断相和过载时,及时切断电动机的工作电源,防止电动机烧毁。该保护器具有抗干扰能力强、工作性能可靠、自耗电低等特点,适用于小型三相交流电动机。 一、电路工作原理(电机保护器) 该电动机保护器电路由电源电路、电流检测电路和保护控制电路组成,如图所示。 电源电路由电容器C1、C2‘电阻器R1~R3、整流二极管VD1~VD4、稳压二极管VS1和电源指示发光二极管VL组成。 电流检测电路由电流互感器TA1~TA3、电阻器R5~R11、R14~R16、二极管VD5~VD7、稳压二极管VS2~VS4、电位器RP、电容器C3~C7等组成。 保护控制电路由运算放大集成电路IC(N1~N4)、电阻器M、R12、R13、二极管VD8~VD14、晶体管V、继电器K、交流接触器KM和起动按钮S1、停止按钮S2等组成。 按动起动按钮S1后,交流接触器KM通电吸合,其3组常开触头接通,电动机M起动运转。 L2、L3两端的交流电压经Cl降压、VD1~VD4整流、R3限流、VS1稳压及C2滤波后,产生+121/电压,供给保护控制电路。同时将VL点亮。 +12V电压经R13和R12分压后,为N1~N3的反相输人端和N4的正相输人端提供基准电压。 TA1~TA3分别用来检测电动机三相电源进线的工作电流,并在R14~R16上产生3个检测电压信号。此3个检测电压信号分别经VD5~VD7整流、C3~C5滤波后变为直流电压,分别加在N1~N3的正相输人端上,与反相输入端的基准电压进行比较。 在电动机正常工作时,N1~N3的正相输入端电压高于基准电压,N4的反相输入端电压低于基准电压,N1~N4均输出高电平,VD8~VD11均截止,V和VD13、VD14导通,使Κ吸合,其常开触头接通,保证S1松开后KM仍能维持通电吸合。 若由于某种原因造成三相电源中任一相断相时,则该相检测电压信号消失,该路运算放大器将输出低电平,使其输出端外接的二极管导通,Ⅴ截止,K释放,K的常开触头断开,使KM释放,KM的三组常开触头将电动机的工作电源切断,从而保护电动机不会因为断相而损坏。
图 电动机保护器电路 当电动机出现过载时,N4反相输入端电压将高于基准电压,N4输出低电平,使VD11导通,V截止,K和KM释放,切断电动机的工作电源,从而保护电动机不会因为过载而损坏。 二、电动机保护器的元器件选择 R1和R4均选用1/2W金属膜电阻器:R3选用1W金属膜电阻器R2、R5~R16选用1/4W碳膜电阻器或金属膜电阻器。 RP选用有机实心可变电阻器。 C1选用耐压值为630V的CBB电容器;C2选用耐压值为25V的铝电解电容器;C3~C6均选用独石电容器;C7选用耐压值为16V的铝电解电容器。 VD1~VD14均选用1N4007型硅整流二极管。 VS1选用1W、12V的硅稳压二极管;VS2~VS4均选用1/2W、10V的硅稳压二极管。 V选用59013或58050型硅NPN晶体管。 IC选用LM324型四运算放大集成电路。 K选用JZC-21F型12V直流继电器。 TA1~TA3均用3W电源变压器改制:将电源变压器的二次绕组拆除,用1mm厚、宽度略小于电源变压器骨架宽度的长条铜片从骨架空隙中穿过(将其弯成U型,开口处向两边折弯90°),再串接在电动机的电源进线上;电源变压器原一次绕组作为电流检测器与电阻器R14或R15、 R16并联。 |







