复合电压启动的过电流保护原理与装置动作
时间:2022-12-06来源:佚名
|
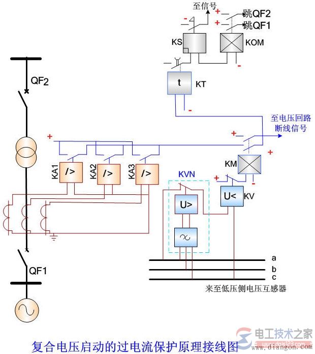
1、复合电压启动的过电流保护的原理接线 如下图:
2、保护组成 电流元件、电压元件(含负序电压继电器KVN和低电压继电器KV)、时间元件。 3、装置动作情况 1)当发生不对称短路时,故障相电流继电器动作,同时负序电压继电器动作,其动断触点断开,致使低电压继电器KV失压,动断触点闭合,起动闭锁中间继电器KM。相电流继电器通过KM常开触点起动时间继电器KT,经整定延时起动信号和出口继电器,将变压器两侧断路器断开。 2)当发生对称短路时,由于短路初始瞬间也会出现短时的负序电压,KVN也会动作,使KV失去电压。当负序电压消失后,KVN返回,动断触点闭合,此时加于KV线圈上的电压已是对称短路时的低电压,只要该电压小于低电压继电器的返回电压KV不致于返回,而且KV的返回电压是其起动电压的Kre(大于1)倍。 |







