电线电缆规格表示法的含义说明
时间:2022-12-08来源:佚名
|
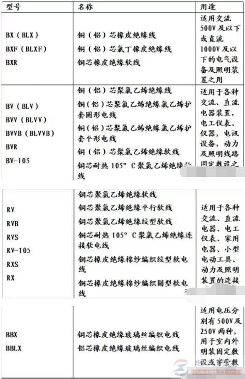
电线电缆的规格采用芯数、标称截面和电压等级表示,如下: 1、单芯分支电缆规格表示法:同一回路电缆根数*(1*标称截面),0.6/1KV,如:4*(1*185) 1*95 0.6/1KV。 2、多芯绞合型分支电缆规格表示法:同一回路电缆根数*标称截面,0.6/1KV,如:4**185 1*95 0.6/1KV。 3、电线电缆规格型号说明:
注: B(B)——第一个字母表示布线,第二个字母表示玻璃丝编制。 V(V)——第一个字母表示聚乙烯(塑料)绝缘,第二个字母表示聚乙烯护套。 L(L)——铝,无L则表示铜 F(F)——复合型 R——软线 S——双绞 X——绝缘橡胶 |






