列头柜与配电柜区别对比

时间:2022-12-10来源:佚名

有关列头柜与配电柜的区别:猜你喜欢: 列头柜是什么,列头柜有哪些作用? 普通列头柜与精密列头柜的作用详解 列头柜的主要作用及使用原理有哪些?

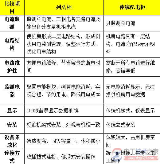
列头柜与配电柜的区别

列头柜与配电柜区别对比

猜你喜欢:

  • 列头柜是什么,列头柜有哪些作用?
  • 普通列头柜与精密列头柜的作用详解
  • 列头柜的主要作用及使用原理有哪些?

相关阅读

三相稳压器:稳定工业电力的关键保障

导言:在工业领域,稳定的电力供应是生产过程中至关重要的。三相稳压器 作为一种关键设备,扮演着维持电力稳定的重要角色。本文将深入探讨三相稳压器 的作用、原理、应用和优...
2023-11-02
三相稳压器:稳定工业电力的关键保障

夏季高压变频器日常维护保养

在夏季高压变频器 维护时,应注意变频器安装环境的温度,定期清扫变频器内部灰尘,确保冷却风路的通畅。加强巡检,改善变频器、电机及线路的周边环境。检查是否紧固,保证各个...
2023-03-21

电工新手必备干货——电路设计和家庭电路控制系统大全

电路设计 与电路工程明确用电需求,出设计图纸。 所有线路应遵循平竖直,最短原则,减少弯线避免后期维修困难。 空调,厨房,卫生间,客厅,卧室,电脑及大功率电器等用专有的...
2023-06-11

深度揭秘:西门子G120变频器P1120/P1121,你被教科书骗了多久?

各位一线自动化兄弟,先问大家一个扎心的问题: 你是不是也在教材上看过——P1120是电机从零到设定转速的加速时间,P1121是从当前转速到零的减速时间? 然后你拿着这个&l...
2026-04-14

配电箱及开关箱的设置

1.施工现场的配电系统应设置总配电箱 (配电柜 )、分配电箱、开关箱实行三级配电,二级漏电保护。 2.总配电箱(配电柜)以下可设置若干分配电箱,分配电箱以下可设若干开关...
2023-03-21

热销商品

加厚abs安全帽电工建筑工地程施工领导监理透气防砸头盔可印字V型

这款加厚ABS安全帽专为电工、建筑工地施工人员、领导及监理设计,采用高强度ABS工程塑料,抗冲击、防砸性能优异,有效保障头部安全。帽体加厚设计,增强耐用性与防护等级...
5.8

欧普led筒灯3w孔灯超薄桶灯吊顶天花灯过道嵌入式洞灯客厅5w

欧普LED筒灯是一款高品质嵌入式照明产品,适用于客厅、过道、吊顶等多种场景。采用优质LED光源,提供3W和5W两种功率选择,光线柔和均匀,显色指数高,有效还原真实色彩。超...
7.45

水口钳高硬度模型剪钳电子钳工业级口水剪斜嘴钳偏口斜口专用钳子

水口钳高硬度模型剪钳是一款工业级精密工具,专为电子、模型制作及精细作业设计。采用优质高碳钢材质,经热处理工艺打造,具备卓越的硬度和耐磨性,可轻松剪切金属引脚、...
4.8

170电子剪钳II 如意斜口钳 工业斜嘴钳水口钳 模型剪塑胶钳尖嘴钳

170电子剪钳II如意斜口钳是一款专业级精密工具,集工业斜嘴钳、水口钳、模型剪、塑胶钳与尖嘴钳功能于一体,适用于电子维修、模型制作、手工艺及精密作业。其采用优...
4.5

安全帽国标工地加厚施工领导透气安全头盔建筑工程监理免费印字

本款安全帽严格遵循国家GB 2811-2019标准,专为建筑工程、工地施工及监理人员设计。采用高强度ABS工程塑料,加厚壳体有效抗冲击,保障头部安全。帽体轻盈透气,内置可调...
10

网站栏目