照明线路安装质量检验的主要内容

时间:2022-12-10来源:佚名

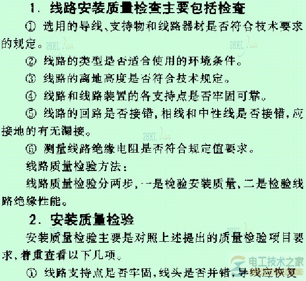
照明线路安装质量检验方法

为保证照明线路投入使用后的安全可靠,线路在安装竣工后必须进行严格检查,方可运行。

照明线路安装质量检验的主要内容

照明线路安装质量检验的主要内容

    相关阅读

    电工知识分享,两台200smartPLC如何进行数据交换

    原材料:两台200smartPLC及其供电模块,三条网线,一个交换机,一台电脑。实际做项目的时候,两台PLC的数据交换不需要交换机。 将两台PLC的电源接好,PLC的以太网端口分别连接至交换...
    2023-04-04
    电工知识分享,两台200smartPLC如何进行数据交换

    手机该这样充电!好多人都错了!

    你能一天不用手机吗?不要说一天,就是几个小时不看手机,很多人都会不习惯,因为手机的功能实在太强大了!看新闻、聊天、网购、付款、拍照、玩游戏、发朋友圈,还能养“蛙儿...
    2023-06-11
    手机该这样充电!好多人都错了!

    电工口诀-快速掌握测量仪表方法和技巧

    电工测量的对象主要是指电流、电压、电功率、电能、相位、频率、功率因数、电阻等。测量各种电量(包括磁量)的仪器仪表,统称为电工测量仪表。 所谓电工测量,就是将被测的电...
    2023-06-11
    电工口诀-快速掌握测量仪表方法和技巧

    家里电压不稳忽高忽低怎么处理

    当家中电压不稳时,可能是外线引起的,也可能是户内原因造成的,或者是周围邻居在使用大功率的电器,所以才会导致电压不稳定的现象,那么在碰到电压不稳的问题时,应该怎么解...
    2023-06-26
    家里电压不稳忽高忽低怎么处理

    触电了不要慌!手把手教你学会触电急救方法!

    . CHANGSHIKEPU————————»»»» 触电急救 小知识科普 ❤ ❤ ❤ 家用电器使用不当、 电源老化、雷击、高压电…… 日常生活中触电事故时有发生 甚至伴有生命危险! 触电了怎么办...
    2023-06-11
    触电了不要慌!手把手教你学会触电急救方法!

    热销商品

    加厚abs安全帽电工建筑工地程施工领导监理透气防砸头盔可印字V型

    这款加厚ABS安全帽专为电工、建筑工地施工人员、领导及监理设计,采用高强度ABS工程塑料,抗冲击、防砸性能优异,有效保障头部安全。帽体加厚设计,增强耐用性与防护等级...
    5.8

    水口钳高硬度模型剪钳电子钳工业级口水剪斜嘴钳偏口斜口专用钳子

    水口钳高硬度模型剪钳是一款工业级精密工具,专为电子、模型制作及精细作业设计。采用优质高碳钢材质,经热处理工艺打造,具备卓越的硬度和耐磨性,可轻松剪切金属引脚、...
    4.8

    170电子剪钳II 如意斜口钳 工业斜嘴钳水口钳 模型剪塑胶钳尖嘴钳

    170电子剪钳II如意斜口钳是一款专业级精密工具,集工业斜嘴钳、水口钳、模型剪、塑胶钳与尖嘴钳功能于一体,适用于电子维修、模型制作、手工艺及精密作业。其采用优...
    4.5

    安全帽国标工地加厚施工领导透气安全头盔建筑工程监理免费印字

    本款安全帽严格遵循国家GB 2811-2019标准,专为建筑工程、工地施工及监理人员设计。采用高强度ABS工程塑料,加厚壳体有效抗冲击,保障头部安全。帽体轻盈透气,内置可调...
    10

    包邮三角型简易螺丝刀三角十字螺丝刀螺丝批改锥起子五金工具5mm

    这款5mm三角型简易螺丝刀,专为拧紧或拆卸三角形螺丝设计,适用于电子维修、家电维护及精密仪器装配等场景。采用优质合金钢材质,刀头硬度高、耐磨损,确保长久使用不变...
    3.64

    网站栏目