plc实现三相异步电机的编程控制实例
|
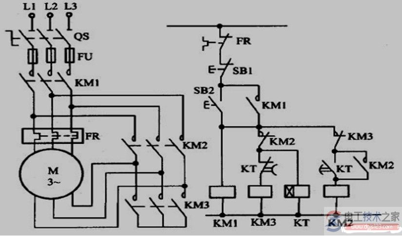
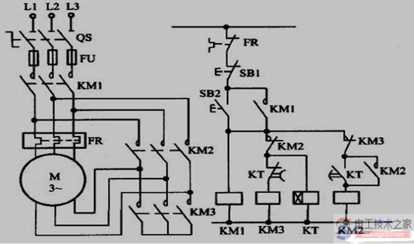
plc实现三相异步电机的编程控制实例 1、plc可编程序控制器 可编程序控制器(PLC, Programmable Logic Controller)是采用微电脑技术制造的自动控制设备。他以顺序控制为主,回路调节为辅,能完成逻辑判断、定时、记忆和算术运算等功能。 随着PLC技术的发展,其功能越来越多,集成度越来越高,网络功能越来越强,PLC与上位PC机联网形成的PLC及其网络技术广泛地应用到工业自动化控制之中,PLC集三电与一体,具有良好的控制精度和高可*性,使得PLC成为现代工业自动化的支柱。 PLC的生产厂家和型号、种类繁多,不同型号自成体系有不同的程序语言和使用方法,本文拟就用日本立石公司生产的OMRON C20p型PLC,设计几个PLC在三相异步电机控制中的应用,与传统的继电器控制相比,具有控制速度快、可靠性高、灵活性强等优点,可作为高校学生学习PLC的控制技术的参考,也可作为工业电机的自动控制电路。 2、PLC在电机控制中的应用〔1~3〕 2.1 三相异步电机的正反转控制 要求当按下正转按钮,电机连续正转,此时反转按钮不起作用(互锁),按下停止按钮电机断开电源,按下反转按钮电机连续反转,正转不起作用。图1所示为三相异步电机的正反转控制原理图。 2.2 三相异步电机的Y—△启动 要求起动时电机接成Y型,经过一段时间自动转化为△形运行,要求Y形断开后△形才能启动,防止Y形未断△形启动造成电源短路。图2所示是三相异步电机Y—△启动控制原理图。? 2.3 三相异步电机时间控制 要求第1台电动机M1启动5 s后,第2台电动机M2自动启动,只有当第2台M2停止后,经过5 s延时,M1自动停止。图3所示是三相异步电机时间控制原理图。 3、plc程序的写入与运行 将PLC联上编程器并接通电源后,PLC电源指示灯亮,将编程器开关打到“PROGRAM”位置,这时PLC处于编程状态。编程器显示PASSWORD!这时依次按Clr键和Montr键,直至屏幕显示地址号0000,这时即可输入程序。 按照以上3种控制的梯形图或程序指令将3种控制程序写入PLC,当上述3部分程序输入到PLC机中后,用上下方向键读出所写程序,如程序有错,可用插入指令和删除指令修改程序。 程序输入正确后,分别按图1(a)和(c)连接PLC外部接线及主回路线路实现电机正反转控制,按图2(a)?和(c)连接线路实现电机Y—△启动,按图3(a)?和(c)连接线路实现电机的时间控制。此设计可以一次性把3种控制电路的程序全部输入,同时控制3种电路,运行时,按下SBF,SBR电机正反转启动,按下SB1,SB2控制电机Y—△启动,按下SB3,SB4电机顺序启动,互不干扰,事半功倍,实现了一台PLC同时控制多种电路形式。 猜你喜欢:
|









