变压器的一次接线方式△/Y-n-11的含义
|
变压器的一次接线方式△/Y-n-11,表示变压器的联结组,这几个字母分拆开来代表不同的含义,什么是一次接线,一次接线的基本要求是什么,主要的接线方式有哪些,一起来了解下。 变压器的一次接线方式△/Y-n-11的含义: 这是变压器的联结组,△的意思是变压器原边接成三角形连接,Y-n的意思是副边接成星型连接并且带中线,11是联结组号,就指变压器副边对应绕组的线电压超前原边绕组的线电压330°(11×30°=330°),变压器用联结组表示时用的是钟表法,把一个周期360°分成12份,每份正好是30°,跟时钟的12个钟点相对应,所以联结组号在0—11之间。 什么是一次接线? 一次接线是指:在发电厂和变电站中直接生产、输送和分配电能的设备如变压器、高压断路器、隔离开关、电抗器、并联补偿电力电容器、电力电缆、送电线路以及母线等属于一次设备,由这些设备按照一定规律连接而构成的电路称为一次接线。也称为电气主接线或者一次系统。 一次接线的基本要求: 1.根据符合等级要求保证供电可靠性; 2.主接线应力求简单、运用灵活、操作安全方便。如应使主接线中无冗余设备,配电装置的布置清晰明了,操作次数尽量要少,这样就可尽量避免运行人员的误操作; 3.在保证供电安全可靠的前提下,主接线应使投资最省,运行费用最少; 4.应具有发展的可能性,事先根据企业的发展及符合增长的可能情况,在主接线方案的拟定上加以考虑,留有余地,以便将来往新的主接线方式过渡。 延伸阅读:电气一次接线图与二次接线图 一次接线图与二次接线图 主要的接线方式: 主接线方式 线路—变压器组主结线 变电站只有一路电源进线、一台变压器时,常采用线路—变压器组主结线,
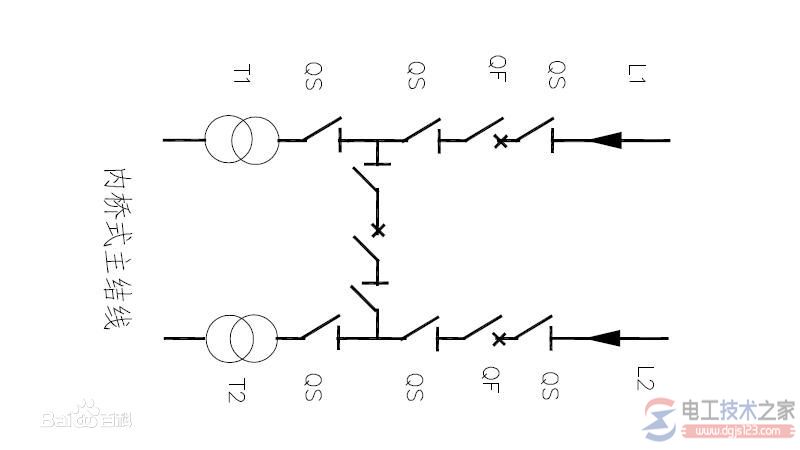
图1 线路-变压器组主结线 如图,其主要特点为变压器高压侧无母线,低压侧通过开关接成单母线结线,向各配出线供电。 这种主结线结构简单,使用设备少,投资省。 内桥式主结线 图2,
图2,内桥式主结线 在进线两回路高压断路器内侧装设一条横向联络线,犹如桥一样将两回路进线连接在一起; 内桥式主结线提高了提高了变电站运行的灵活性,增强了供电的可靠性。这种内桥式主结线适用于电源进线长,故障机会多、变压器不需经常投切的总降压变电站。 外桥式主结线 在两回路进线高压断路器外侧装设一条横向联络线,如图3
图3,外桥式主结线 外桥式主接线适用于电源进线较短,故障机会少,变压器需要经常投切的总降压变电站。 单母线分段主结线 变电站如有两个以上电源进线或馈出现较多时,将电源引入线和馈出线通过开关分别连接在两条母线上,这两段母线之间用断路器或隔离开关连接,其实质是一条母线用开关分成两段母线的形式,故取名单母线分段主结线。 这种结构多用在一级,二级负荷且进出线数量较多的总降压变电站。 双母线主结线 每一个电源进线和馈出线都通过一只断路器和两只隔离开关连接到两条母线上,一条母线工作,另一条母线备用。其结线多用于大容量且进出线又很多的发电厂或大型变电站。 变压器接线方式 变压器的接线组别就是变压器一次绕组和二次绕组组合接线形式的一种表示方法; 常见的变压器绕组有二种接法,即“三角形接线”和“星形接线”;在变压器的联接组别中“D表示为三角形接线,“Yn”表示为星形带中性线的接线,Y表示星形,n表示带中性线;“11”表示变压器二次侧的线电压Uab滞后一次侧线电压UAB330度(或超前30度)。 变压器的联接组别的表示方法:大写字母表示一次侧(或原边)的接线方式,小写字母表示二次侧(或副边)的接线方式。Y(或y)为星形接线,D(或d)为三角形接线。数字采用时钟表示法,用来表示一、二次侧线电压的相位关系,一次侧线电压相量作为分针,固定指在时钟12点的位置,二次侧的线电压相量作为时针。 “Yn,d11”,其中11就是表示:当一次侧线电压相量作为分针指在时钟12点的位置时,二次侧的线电压相量在时钟的11点位置。也就是,二次侧的线电压Uab滞后一次侧线电压UAB330度(或超前30度)。 变压器二个绕组组合起来就形成了4种接线组别:“Y,y”、“D,y”、“Y,d”和“D,d”。我国只采用“Y,y”和“Y,d”。由于Y连接时还有带中性线和不带中性线两种,不带中性线则不增加任何符号表示,带中性线则在字母Y后面加字母n表示。n表示中性点有引出线。Yn0接线组别,UAB与uab相重合,时、分针都指在12上。“12”在新的接线组别中,就以“0”表示。 |










