一文看懂交流电机的几种调速方式,变频调速的优点与缺点
时间:2022-12-11来源:佚名
|
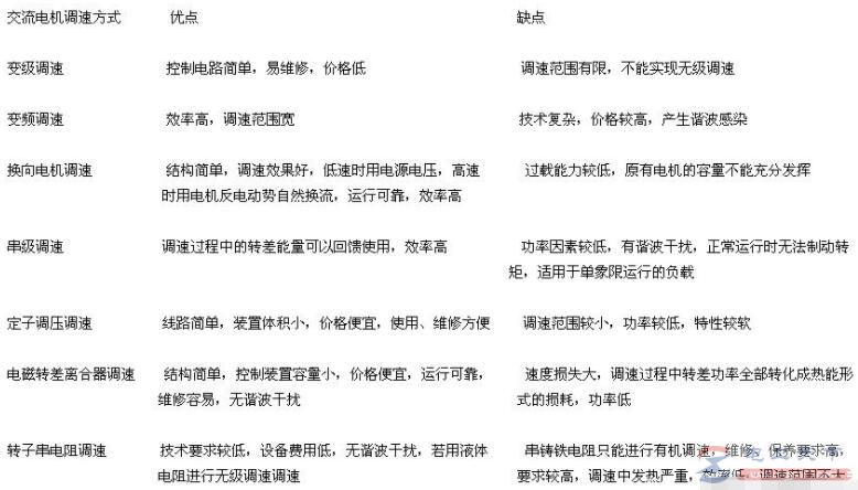
有关交流电机调速的相关知识,所谓调速就是改变速度,在交流电机中调速分为机械调速和电气调速两种,从一张交流电机调速方式的对比表,来看下二者究竟有哪些区别。 1、机械调速 机械调速细分为有级调速和无机调速二大类,有级调速通过改变机械的齿轮比、皮带轮直径、链轮齿数等来实现,而无机调速则通过液压系统或者特殊的机械结构实现。 2、电气调速 电气调速一般指通过电气控制而改变电机的转速来实现。电气调速又细分为交流电机调速和直流电机调速两种。 交流电机调速方式的对比,见下表:
随着技术的日益成熟和成本的降低,变频调速正逐步替代一些古老的调速方式。 1、电机调速指标 对于电机调速中判断性能优劣的主要指标: (1)调速范围:电机在额定负载下,可以运行的最高转速和最低的转速的比。 (2)静差率(相对稳定性):转速的相对稳定性就是指负载变化的时候,转速变化的稳定程度。如果转速变化不大,转速的稳定性就很好。转速的静差率用相对稳定性来代表,电动机在机械上运动的时候,由理想空载运转到额定负载时,电动机的转速降和理想的空载转速的比值。 (3)调速的平滑性:在调速范围内的调速级数越多就可以说调速越平滑。 (4)调速的经济性:主要指设备的投资,运行效率级维修等。 |









