电动机防相间短路怎么接线?附正反转电路接线图(图文)
|
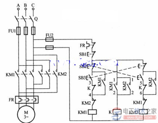
【电动机防相间短路怎么接线?附正反转电路接线图】 有网友问防相间短路的电动机正反转电路怎么接线,电动机运转时如何防止相间短路问题,这种电路能完全防止正反转转换过程中的电弧短路,适用于转换时间小于灭弧时间的场合。 一、电动机防相间短路的正反转接线图 如下图:
电路是利用联锁继电器延长转换时间来防止相间短路的。 按下按钮SB3时,正转接触器KM1得电吸合并自锁,电动机正向起动运转,同时,KM1的常开辅助触点KM1 (1-2)闭合,使联锁继电器K得电吸合并自锁,串联在KM1、KM2电路中的常闭触点K (3-4)、K (5-6)断开,使KM2不能得电,实现互锁。 按下反转按钮SB2时,首先断开KM1控制电路,KM1断电释放,当其主触点断开,待电弧完全熄灭后,联锁继电器K断电释放,这时K的常闭触点K (5-6)闭合,KM2才能得电吸合并自锁,电动机才能反向转动。 这种电路能完全防止正反转转换过程中的电弧短路,适用于转换时间小于灭弧时间的场合。 二、电动机相间短路的问题 什么是电机匝间短路? 相间短路通常是端部相间绝缘薄膜、漆布、或双层线圈的层间垫条没有垫妥,在电机受热或受潮的情况下,这些薄弱处绝缘下降,最后击穿形成相间短路。也有绕组间联线套管处理不妥造成。
就是同一个绕组是由很多圈(匝)线绕成的,如果绝缘不好的话,叠加在一起的线圈之间会短路,这样一来,相当于一部分线圈直接被短路掉不起作用了。匝间短路后,电机的绕组因为一部分被短路掉,磁场就和以前不同了,不对称了,而且剩余的线圈电流比以前大了,电机运行中会振动增大,电流增大,出力相对减小。 发生电机匝间短路时的主要现象: 1)被短路的线圈中将流过很大的环流(常达正常电流的2---10倍),使线圈严重发热; 2)三相电流不平衡,电动机转矩降低; 4)短路严重时,电动机不能带负载起动。匝间短路在刚开始时,可能只有两根导线因交叠处绝缘磨坏而接触。 |










