直流电机火花等级的判断方法
|
直流电机火花等级的判断方法 火花等级: 换向器及电刷的状态 允许的运行方式 表:
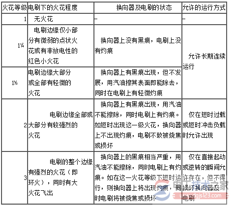
附1,电机火花等级的区分 直流电机在运行时,在电刷与换向器接触的地方,往往会因为换向而产生火花,按照国家技术标准规定,电刷下的火花分为五个等级。 1级 无火花,又称黑暗换向,可以连续运行。 1?级 电刷边缘仅有小部分有微弱的点状火花或有非放电性的红色小火花。换向器上没有黑痕、整流子上没有黑痕即电刷上没有灼痕,可以连续运行。 1?级 电刷边缘绝大部分或全部有轻微的火花,整流子上有黑痕出现,但不发展,用汽油擦其表面即能除去,同时在电刷上有轻微的灼痕。 可以连续运行。 2级 电刷边缘全部或大部分有较强烈的火花,(www.gdzrlj.com)整流子上有黑痕出现用汽油擦其表面不能除去,同时电刷上有灼痕。如短时出现这一级火花,换向器上不出现拙痕,电刷不致被烧焦或损坏, 只允许在短时冲击负载及过载时发生。 3级 电刷整个边缘有较强烈的火花即环火,同时有大火花飞出,整流子上有黑痕相当严重, 用汽油擦其表面不能除去,同时电刷上有灼痕。如在这一级火花短时运行,则换向器上出现拙痕,电刷被烧焦或损坏,只允许在直接启动或逆运转时发生。 在直流电机从空载到额定负载运行的所有情况下,换向器上的火花等级不应超过1?级 ;在短时过电流或短时过转矩时,火花不应超过2级;在直接启动或逆转的瞬间,如果换向器与电刷的状态仍能适用于以后的工作,允许火花为3级。当火花超过上述限度时,便会使电刷与换向器损坏。 附2,电机火花大怎么办 电机碳刷和换向极接触是在所难免的,也正因为不间断的滑动摩擦,产生一些微弱的火花属于正常情况。 但是有的时候尤其是刚换完新的碳刷火花会比较大,碳刷磨损加快,严重者会烧毁转子,有的朋友认为火花大是定子出了问题,其实不然,从经营来看一般不会是定子的毛病的,你这个全部换了还很大吗。如果还很大,那么有一点可能,还有可能的你新换上的碳刷没有严密的和电枢的滑环紧密结合,你再调整一下碳刷的压力看看啊。 碳刷火花过大的原因及解决方法 |







