三相电机改装为单相正反转电机的方法图解
时间:2022-12-11来源:佚名
三相电机改装为单相正反转电机的方法
单相电机的启动绕组串接有一个合适的电容,借助于移相电容使其定子的两绕组获得相差90度的两个旋转磁场而能自动旋转起来。
要改变电机的转向,需要在电机绕组引出线的接点上、找出启动绕组,将原来串接电容的一端、与原来接公用点的另一端线对调、连接,就能达到改变转向的目的。
如果该电机主、副绕组一样,需要随意控制转向的;只需将原来接电容器的电源线通过一个双控(一进二出)开关,与电机电容的两端线连接,操作开关改变电源接入电容的方向、就能控制电机的转向了。
1、三相电动机改为两相电动机接线图 机改装为单相正反转电机的方法" width="600" height="331" />
2、电动机单相运行时的连接方式
1)三相绕组的三角形连接
如图1,将电容器并接在三相绕组的任意一相两端(图中接在u相两端),然后220v市电加在电容c的一端和v2与w1的交点处。这样,电机就可旋转,如需改变电机旋转方向,则可按图2所示连接,将市电从电容器的一端调换到另一端即可。
2)三相绕组的星形连接
将电容器接在任意两个端子上(如图3中接v1、u1),220v市电则加在余下的端子w1和电容c的任一端上。这样,电机就可旋转。如需改变电机转向,则将市电的一端从u1换接到v1端即可(如图4所示)。
3、电容器的容量选择
小型三相异步电动机作单相运行时,所选电容容量一定要合适,若太小则旋转无力,启动困难;太大则回路电流过大,导致电机过热。一般电容容量值选择如附表所示。
如果不查表,也可以按经验公式获得:当星形连接时,所需电容容量c(μf)=p(w)/17,c的单位是μf,p的单位是w;当用作三角形连线时,所选电容容量c(μf)=p(w)/10。
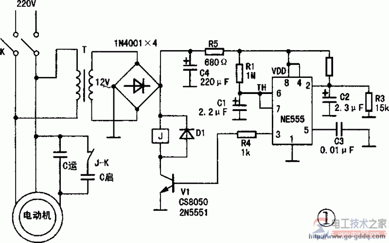
4、三相电动机改成单相电源供电启动电路
5、单相电机正反转的详细接线图
其实是这样,主线圈的1(2)接副线圈的2(1),这样就正传,反过来主线圈的1(2)接副线圈的1(2),这样就反转。
以上两个图,一般的常规单相电机都可以用,不论他的主线圈与副线圈的参数一样不一样,
另外还有一种单相电机,工作中需要他正反转,但是采用上面的办法,比较麻烦,实现自动控制,器件需要也多,所以就出现了,不分主副线圈的单相电机,就是主副线圈的参数一样,这种不分主副线圈的单相电机,除了用上面的这个办法外还可以这样。
![]() |
机改装为单相正反转电机的方法" width="600" height="331" />
2、电动机单相运行时的连接方式
1)三相绕组的三角形连接
如图1,将电容器并接在三相绕组的任意一相两端(图中接在u相两端),然后220v市电加在电容c的一端和v2与w1的交点处。这样,电机就可旋转,如需改变电机旋转方向,则可按图2所示连接,将市电从电容器的一端调换到另一端即可。
2)三相绕组的星形连接
将电容器接在任意两个端子上(如图3中接v1、u1),220v市电则加在余下的端子w1和电容c的任一端上。这样,电机就可旋转。如需改变电机转向,则将市电的一端从u1换接到v1端即可(如图4所示)。
3、电容器的容量选择
小型三相异步电动机作单相运行时,所选电容容量一定要合适,若太小则旋转无力,启动困难;太大则回路电流过大,导致电机过热。一般电容容量值选择如附表所示。
如果不查表,也可以按经验公式获得:当星形连接时,所需电容容量c(μf)=p(w)/17,c的单位是μf,p的单位是w;当用作三角形连线时,所选电容容量c(μf)=p(w)/10。
4、三相电动机改成单相电源供电启动电路
5、单相电机正反转的详细接线图
其实是这样,主线圈的1(2)接副线圈的2(1),这样就正传,反过来主线圈的1(2)接副线圈的1(2),这样就反转。
以上两个图,一般的常规单相电机都可以用,不论他的主线圈与副线圈的参数一样不一样,
另外还有一种单相电机,工作中需要他正反转,但是采用上面的办法,比较麻烦,实现自动控制,器件需要也多,所以就出现了,不分主副线圈的单相电机,就是主副线圈的参数一样,这种不分主副线圈的单相电机,除了用上面的这个办法外还可以这样。






