可调稳压器LM317的保护电路
时间:2022-12-12来源:佚名
|
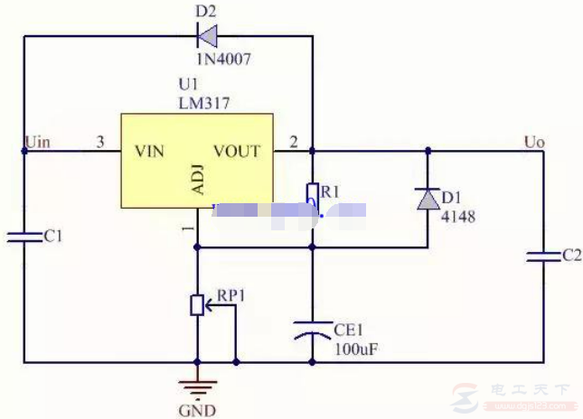
一例可调稳压器LM317的基本保护电路,具体电路如下图:
D2为输入端短路保护二极管,CE1为调节端滤波电容,可以起到稳定输出的作用,并且具有软启动电路的作用。 D1为输出端短路保护二极管,当输出端短路时,CE1通过D1放电,如果没有D1,则通过LM317放电,这样容易损坏LM317。C1为输入滤波电容,C2为输出滤波电容。 说明:在实际使用中,输入和输出最好由大小电容并联。 lm317引脚功能图与lm317稳压电路的知识
有关lm317引脚和lm317稳压电路的小知识,LM317既有固定式三端稳压电路的最简单形式,又有输出电压可调的特点,由Lm317构成的多种稳压电路,主要包括慢启动15V电源、1.25-120V维修实验电源和TTL电平控制的5V电源,供大家学习参考。 lm317引脚功能图与lm317稳压电路的功能
lm317引脚功能图,其主要性能参数,1.25-120V维修、实验电源,慢启动15V电源,TTL电平控制的5V电源,以及lm317稳压电路的功能,不了解的朋友参考下。 |












