大电流可调稳压电源电路的原理说明
时间:2022-12-12来源:佚名
|
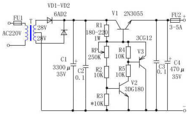
有关稳压电源的知识,大电流可调稳压电源电路的工作原理,经整流滤波后,直流电压由R1提供给调整管的基极,使得调整管导通,并介绍了元器件的选择要求,供大家学习参考。 大电流可调稳压电源电路该稳压电源可调范围在3.5V~25V之间任意调节,其输出电流比较大,采用可调稳压管式电路,可以得到满意平稳的输出电压。
1、工作原理 经整流滤波后,直流电压由R1提供给调整管的基极,使得调整管导通,在V1导通时电压经过RP、R2使V2导通,然后V3导通。 此时V1、V2、V3的发射极和集电极电压不再变化(其作用与稳压管一样)。调节RP,得到平稳的输出电压,R1、RP、R2与R3比值决定本电路输出的电压值。 2、元器件选择 变压器T选用80W~100W,输入AC220V,输出双绕组AC28V。FU1选用1A,FU2选用3A~5A。VD1、VD2选用6A02。RP选用1W左右普通电位器,阻值为250K~330K,C1选用3300µF/35V电解电容,C2、C3选用0.1µF独石电容,C4选用470µF/35V电解电容。R1选用180~220Ω/0.1W~1W,R2、R4、R5选用10KΩ、1/8W。V1选用2N3055,V2选用3DG180或2SC3953,V3选用3CG12或3CG80。 推荐你看的: 一例用专用升压ic构成的大电流升压电路图
对直流电升压最简单的办法,就是先用振荡电路将直流电变为矩形波(或其它波形)交流电,然后通过升压电感或变压器把该交流电升压并整流滤波及稳压,即可获得高压直流电。 大电流恒流源电路的四种设计方案
有关恒流电源的知识,如何设计大电流恒流源电路,共有几种设计方案,这里分享四种电路设计方案,即恒流源给电路提供恒定的电流、稳压器构建的恒流源、运放反馈的高精度恒流源与基准电源芯片TL431设计的恒流源。 |









