一例5W LED驱动电源的电路图
时间:2022-12-12来源:佚名
|
在目前常用的LED的电源驱动器中,必须使用电解电容,小型的电解电容寿命只有几千小时。 但是,在使用专利IC的驱动器时,则不需要使用电解电容,寿命可以达到4万小时以上,为原来驱动器的10倍。 另外,专利IC驱动器的尺寸小,只有原来面积的四分之一,可以轻易放进LED灯泡内,不需要改变原来灯泡的形状,设计更加简单化,并且能让用户接受和喜爱。
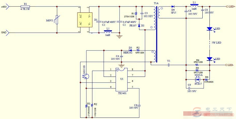
图1:5W LED驱动电源电路图 |
|
在目前常用的LED的电源驱动器中,必须使用电解电容,小型的电解电容寿命只有几千小时。 但是,在使用专利IC的驱动器时,则不需要使用电解电容,寿命可以达到4万小时以上,为原来驱动器的10倍。 另外,专利IC驱动器的尺寸小,只有原来面积的四分之一,可以轻易放进LED灯泡内,不需要改变原来灯泡的形状,设计更加简单化,并且能让用户接受和喜爱。
图1:5W LED驱动电源电路图 |








