二例限流保护电路图:220V电源限流保护器与逆变电源限流保护电路
|
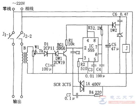
有关限流保护器的知识,介绍了二种常用的限流保护电路图,一是220V电源限流保护器的电路图,二是逆变电源的限流保护电路图,通过实例学习限流保护的实现原理,有需要的朋友参考下。 限流保护电路图1、220V电源限流保护器 如下图为220V电源限流保护装置,在过载时自动切断电源,几分钟后又自动恢复供电。若过载负荷仍未解除,则重复此过程直至负荷正常。
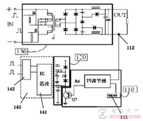
该电路由负载电流检测电路、电子开关、单稳态定时电路、继电器控制电路等组成。 负载电流检测电路由互感器B和D1、C1、W1组成,用于检测电路的负荷情况。电子开关由BG1、DW1和R1组成,可以接受检测信号控制。由555定时器元件和R3、C4等组成的单稳态定时电路的定时时间为td=1.1R3C4,图示参数对应的时间约为4分钟。 当用电超过负荷时,稳压管DW1击穿,BG1饱和导通,555因②脚电位为低电平而发生置位,③脚输出的高电平使可控硅SCR导通,继电器J吸合,触点J1-1、J2-2断开,切断~220V电源。待4分钟后,555输出低电平,相应J释放.触点J1-1、J2-2闭合,电源接通,再进行检测。 本控制器可实现当负荷超过时自动切断电源,待负荷降到规定值之后,又可恢复供电,其适用于单相~220V±40V的市电,供电功率为300~1600W。当因超负荷断电后,每4分钟检测一次。 2、逆变电源的限流保护电路 一种逆变电源的限流保护电路,包括限流电路、功率变换电路、pwm信号生成电路,在限流电路与pwm信号生成电路之间设置有缓起电路,功率变换电路的输出与限流电路的信号输入端相连,限流电路的信号输出端与缓起电路的信号输入相连,缓起电路的输出端与PWM信号生成电路的信号输入端相连。
本实用新型限流保护电路,在高效迅速的实现限流保护的同时,克服了常规限流保护电路在限流保护退出时带来的输出电压振荡问题。 以上分享了二个限流保护的电路图,介绍了这二种限流保护电路的工作过程,希望对大家有所帮助。 |








