一例简单的交流电源短路保护电路
时间:2022-12-12来源:佚名
|
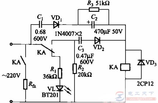
一例交流电源短路保护电路 交流电源电压正常时,继电器吸合,接通负载(Rfz)回路。 当负载发生短路故障时,KA两端电压迅速下降,KA释放,切断负载回路。同时,发光二极管VL点亮,指示电路发生短路。
图1:交流电源短路保护电路 三相交流电源输送图
三相交流电源的输送图,家庭中多用单相交流电,工业用电则采用三相交流电供电(黄、绿、红三种颜色线同时传输),三相交流电从一个电源出发(电压相等、频率相同、相位彼此相差为1200的三个电源),用三根线进行输送。 如何把交流电源变换为直流稳压电源
【交流电怎么变成直流电(如何把交流电源变换为直流稳压电源)】电子电路工作时都需要直流电源提供能量,电池因使用费用高,一般只用于低功耗便携式的仪器设备中。如何把交流 |









