一例红外遥控开关的电路图详解
|
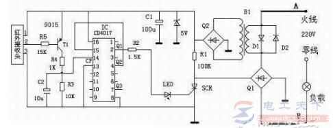
在生活中遥控开关很常见,遥控开关由可移动的遥控发射器及固定在墙壁上的开关接收器组成,所有功能可以在墙壁开关上直接操作,也可以用遥控器来远距离操控。 红外遥控开关电路
如上图,电路左边A B端为单线进出端,和负载串联后接在220V市电上。 1、集成块CD4017 接成双稳态触发电路,用于控制单向可控硅; 2、SCR作为控制负载的通断的开关,可控硅导通相当于开关闭合; 3、微型变压器B1是用来解决电子开关导通时自身电源的供给; 4、二极管D1 D2并接在变压器的初级,将初级电压限制在0.7V左右,即可防止微型变压器初级线圈烧坏,又可以防止因负载电流过大而造成输出电压过高 。 当红外接收头接收到红外遥控信号时输出负脉冲,通过三极管T1到相后,通过R3 C2构成脉宽选通电路,输入到IC的脉冲输入端14脚。集成块IC 接成双稳态触发电路 ,每输入一个脉冲输出端②脚的状态就翻转一次,从而实现开、关的控制。 开关断开时:IC1的②脚为低电平,可控硅截止,负载断电。此时,市电通过全桥Q1整流、然后通过电阻R1分压后给电子开关提供低压直流电,保障了待机电源的供给。 开关导通时, IC1的输出端②脚为高电平,可控硅被触发导通,相当于开关闭合,负载得电而正常工作。负载回路中有电流流过,必然有电流流过变压器的初级线圈。由微型变压器升压,然后通过全桥Q2整流后,同样可以给电子开关提供低压直流电。 一例红外控制电路原理图
一例红外控制电路原理图,一个简单的红外控制电路,通过本例来学习下红外控制的基本原理。上图中VD1为红外发射管,由于为近距离控制(20cm以内),所以采用直流驱动红外发射管工作。 一例红外接收电路的原理图
一例红外接收电路的原理图,红外接收电路多种多样,可以根据实际需要进行设计。红外光接收电路,如下图,红外接收电路由红外接收二极管、放大、滤波、整形电路组成,下面具体来看下。 |









