一例简单的温度控制电路说明
|
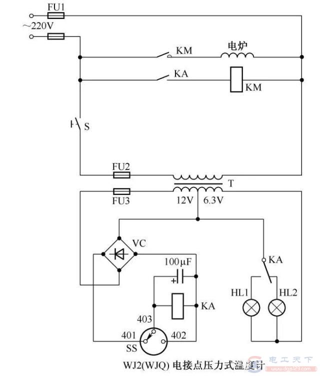
简单的温度控制电路 如何进行温度控制,当然是需要设计好一个控制电路了,作为专业电工来说,必须能读懂各种电路图,比如这里的温度控制电路图:
1、认识元件
图中S是开关,用于接通电路;FU是熔断器,起保护电路作用;T是变压器,将220V电变为电路所需要的工作电压;VC是整流桥,由四只整流二极管搭成整流桥结构形式的全波整流电路。KM、KA都是继电器,KM直接用于控制执行元件,KA则控制KM,把KA叫做中间继电器。HL是指示灯,用于指示当前电路的工作状态。 图中标注的WJ2电接点压力式温度计是本电路的核心智能元件,这里找了一个同样功能的类似温度计外观图如下:
这种温度计可以用于气体、液体、蒸汽温度测量,上下限控制温度,通过设计合理电路,使温度维持在一定范围内。 2、工作原理 结合电接点压力式温度计的接线注解图片,我们再看一下本文解读的电路图,可以看到线号403属于动触点,线号401和402暂且不管。 当需要电路工作时,需要按下开关S,此时220V交流电源接入,通过变压器T变压,整流电路整流,此时中间继电器KA的线圈接通,KA的两个触点动作,其中一个连接KM线圈的KA常开触点闭合,使继电器KM线圈得电,进而KM的常开触点(动合触点)闭合,此时电路接通;KA的另一个触点动作,接通HL1,使HL1指示灯变亮(由这一点可知该中间继电器KA是Z型继电器,即触点类似转换开关一样,分开一路,可以接通另一路)。 当温度到达电接点压力式温度计的动作温度,此时403与401断开,然后与402连接,这样就造成了中间继电器KA失电,进而KM线圈失电,KM线圈失电,又导致KM常开触点恢复常开状态,这样就断开了电炉加热元件;同时KA的另一个触点也会动作,断开与HL1的连接,恢复与HL2的连接,此时开关S并未断开,HL2指示灯亮起,加热完毕。 可知,线号401处应是电接点压力式温度计的上限接点,402是下限接点。 在很多电器说明书中,大都包含有简单的电路说明书,只有看懂了电路图,当电器有故障时,才可以从电路图上简单判断出故障位置,即便是拿去维修,也能大概知道价格在什么范围。 |








