一例延时控制电路的工作过程详解
时间:2022-12-12来源:佚名
|
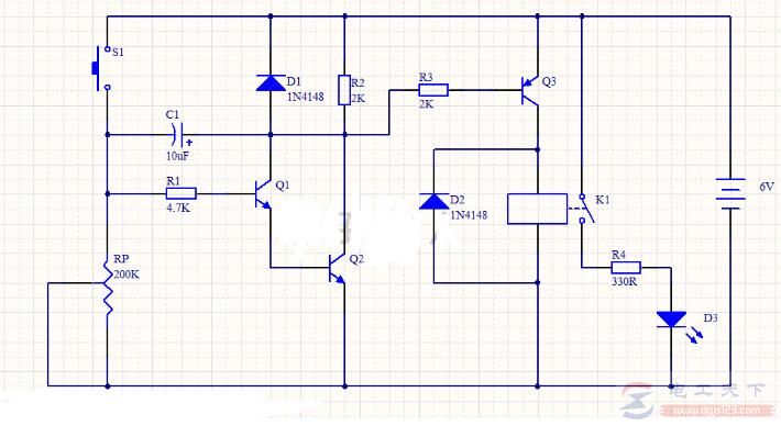
有关延时控制电路的知识,本电路由三极管组成延时控制电路,用于控制继电器的动作,当按键按下时继电器动作,延时一段时间后继电器释放,该延时控制电路的工作过程见下文。 本电路可分为两个部分: 1、由三极管Q1,Q2组成的符合管与外围电阻电容组成的延时电路; 2、由三极管Q3,继电器组成的开关电路。
|
|
有关延时控制电路的知识,本电路由三极管组成延时控制电路,用于控制继电器的动作,当按键按下时继电器动作,延时一段时间后继电器释放,该延时控制电路的工作过程见下文。 本电路可分为两个部分: 1、由三极管Q1,Q2组成的符合管与外围电阻电容组成的延时电路; 2、由三极管Q3,继电器组成的开关电路。
|








