一例USB转232的电路图

时间:2022-12-12来源:佚名

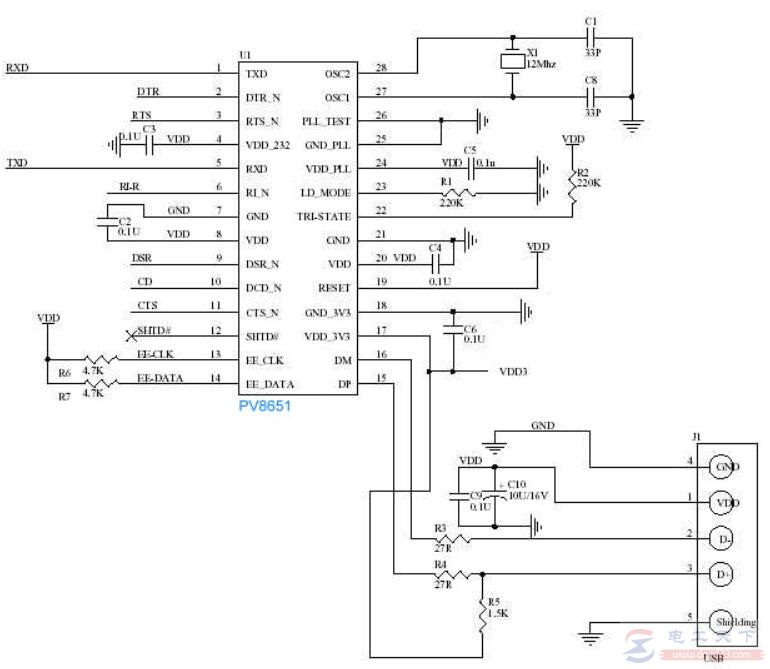
USB转232电路图

如下图:

一例USB转232的电路图

    相关阅读

    电动机如何选用交流接触器,接触器容量等级的选用原则

    有关电动机配用交流接触器 的选用原则,接触器的容量即主触头在额定电压等技术条件下,确定额定电流 ,注意工作制及工作频率的影响,以及环境条件的影响,在选用接触器容量等...
    2022-11-28

    并联电抗器及串联电抗器的作用有哪些

    有关电抗器的小知识,介绍二种常用的电抗器,一种是并联电抗器,另一种是串联电抗器,并联电抗器的作用 是补偿线路的电容性充电电流,串联电抗器可以使使线路的总电抗减小,下...
    2022-12-06
    并联电抗器及串联电抗器的作用有哪些

    人机界面常见的故障处理

    1.触摸屏 不准 [故障现象] 一台表面声波触摸屏,用手指触摸显示器屏幕的部位不能正常地完成对应的操作。 [故障分析处理] 这种现象可能是声波触摸屏在使用一段时间后,屏四周的反...
    2023-03-19

    PLC的两种基本工作模式及扫描过程

    plc 有两种基本的工作模式,即运行(RUN)模式与停止(STOP)模式。在运行模式,PLC通过反复执行反映控制要求的用户程序来实现控制功能。为了使PLC的输出及时地响应随时可能变化的输入信...
    2023-03-21
    PLC的两种基本工作模式及扫描过程

    输入电阻和输出电阻及其测量方法

    输入电阻是用来衡量放大器对信号源的影响的一个性能指标。输入电阻越大,表明放大器从信号源取的电流越小,放大器输入端得到的信号电压也越大,即信号源电压衰减的少。理论基...
    2023-03-11
    输入电阻和输出电阻及其测量方法

    热销商品

    加厚abs安全帽电工建筑工地程施工领导监理透气防砸头盔可印字V型

    这款加厚ABS安全帽专为电工、建筑工地施工人员、领导及监理设计,采用高强度ABS工程塑料,抗冲击、防砸性能优异,有效保障头部安全。帽体加厚设计,增强耐用性与防护等级...
    5.8

    水口钳高硬度模型剪钳电子钳工业级口水剪斜嘴钳偏口斜口专用钳子

    水口钳高硬度模型剪钳是一款工业级精密工具,专为电子、模型制作及精细作业设计。采用优质高碳钢材质,经热处理工艺打造,具备卓越的硬度和耐磨性,可轻松剪切金属引脚、...
    4.8

    170电子剪钳II 如意斜口钳 工业斜嘴钳水口钳 模型剪塑胶钳尖嘴钳

    170电子剪钳II如意斜口钳是一款专业级精密工具,集工业斜嘴钳、水口钳、模型剪、塑胶钳与尖嘴钳功能于一体,适用于电子维修、模型制作、手工艺及精密作业。其采用优...
    4.5

    安全帽国标工地加厚施工领导透气安全头盔建筑工程监理免费印字

    本款安全帽严格遵循国家GB 2811-2019标准,专为建筑工程、工地施工及监理人员设计。采用高强度ABS工程塑料,加厚壳体有效抗冲击,保障头部安全。帽体轻盈透气,内置可调...
    10

    包邮三角型简易螺丝刀三角十字螺丝刀螺丝批改锥起子五金工具5mm

    这款5mm三角型简易螺丝刀,专为拧紧或拆卸三角形螺丝设计,适用于电子维修、家电维护及精密仪器装配等场景。采用优质合金钢材质,刀头硬度高、耐磨损,确保长久使用不变...
    3.64

    网站栏目