一例温控加热器电路的电路原理详解
|
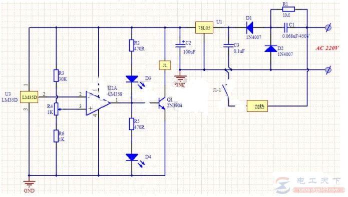
温控加热器电路 电路图如下所示:
本电路通过LM35D温度传感器检测环境温度,当温度低于设定值时加热器启动,使环境恢复正常值,从而可以起到自动控温的作用。 LM35D是一种输出电压与温度成正比例的温度传感器,比例系数为10mV/℃。在电路图中,LM35D将温度直接转换成比例的电压信号,输出至运放LM358,这里可以作为比较器使用。 比较器的同相端由分压电阻网络组成,提供一个基准电压,该电压转换成的温度值为温度下限,当传感器检测到的温度低于设定值时,比较器输出翻转。 因此,在环境温度正常时,比较器的反相端电压高于同相端电压,比较器输出低电平,三极管Q1截止,发光二极管D3被点亮。 当环境温度低于设定值时,比较器输出高电平,三极管Q1导通,发光二极管D3熄灭,D4被点亮。同时,三极管的导通使继电器线圈有电流流过,继电器动作,常开触点J1-1吸合,接通加热器电路,加热器启动。 当环境温度上升达到设定值时,比较器翻转输出低电平,三极管Q1截止,继电器释放,J1-1断开,停止加热。同时指示灯D4被点亮。 整个电路的电源取自市电220V交流电,经电容C1降压后,再经二极管整流,电容C3滤波,78L05稳压输出5V,给LM358和温度传感器供电。 电阻R1在电路断电后,给电容C1提供泄放回路。二极管D2是在市电负半周时,给电容C1提供放电回路,放电回路是C1-->电源-->二极管D2-->电容C1。 电热水器调温控制电路图,储水式电热水器电路图
分享二种电热水器的电路图,一种是电热水器调温控制电路图,一种是储水式电热水器的电路图,有需要的朋友参考下。 555定时器实现一个电热毯温控器
555定时器实现一个电热毯温控器,附工作原理分析。以下是一种电热毯温控器,可以把电热毯的温度控制在一个合适的范围内,来看下具体的工作原理与制作要点。 |


实现一个电热毯温控器,附工作原理分析" width="518" height="200" />






