中睿照明网
首页
>
百科知识
>
电工知识
555芯片设计的延时定时器电路原理分析
时间:2022-12-12
来源:佚名
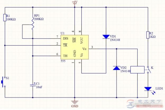
555芯片设计的延时定时器
一个用555集成电路组成的单稳延时电路,实现延时关断。
图1:延时定时器原理图
相关阅读
被触电应急保护措施
当发现人体触电后,第一步是让触电者迅速脱离电源,第二步是对触电者进行现场救护。 1.让触电者迅速脱离电源 让触电者迅速脱离电源可采用以下方法: 1)切断电源...
2023-06-27
电厂发生蓄电池着火事故,切勿慌张,我厂事故预想来帮您
1. 值长职责: 2. 现场值班员职责: 3. 处理事故的依次侧重点: 4. 汇报原则: (2)值长接到报告但未发现异常信号,不能明确判断是否着火的,应立即安排值班员到现场进行确认,并...
2023-06-13
典型生产机械电气控制线路分析方法与步骤
在现代生产机城设备中,电气控制系统是重要的组成部分,本节将通过分析典刑生产机械C650车床的电气控制线路,进一步介绍电气控制线路的组成以及各种其本控制线路在具体系统中...
2023-06-27
数控机床常见故障检查方法
1.常规检查法 常规检查法主要是利用人的手、眼、耳、鼻等器官对故障发生时的各种光、声、味等异常现象的观察以及认真察看系统的每一处,遵循“先外后内”的原则,诊断故障采用...
2023-03-21
当你家有一个车库的时候,你会想着按一下电动卷帘门
大家好!每天学一点,学习更轻松。关注我,感谢大家为我点赞。 当你家有一个车库的时候,你会想着按一下电动卷帘门吗?我箱肯定会的,如果自己由充足的时间,可以自己试试做一...
2023-03-29
热销商品
加厚abs安全帽电工建筑工地程施工领导监理透气防砸头盔可印字V型
这款加厚ABS安全帽专为电工、建筑工地施工人员、领导及监理设计,采用高强度ABS工程塑料,抗冲击、防砸性能优异,有效保障头部安全。帽体加厚设计,增强耐用性与防护等级...
¥
5.8
欧普led筒灯3w孔灯超薄桶灯吊顶天花灯过道嵌入式洞灯客厅5w
欧普LED筒灯是一款高品质嵌入式照明产品,适用于客厅、过道、吊顶等多种场景。采用优质LED光源,提供3W和5W两种功率选择,光线柔和均匀,显色指数高,有效还原真实色彩。超...
¥
7.45
水口钳高硬度模型剪钳电子钳工业级口水剪斜嘴钳偏口斜口专用钳子
水口钳高硬度模型剪钳是一款工业级精密工具,专为电子、模型制作及精细作业设计。采用优质高碳钢材质,经热处理工艺打造,具备卓越的硬度和耐磨性,可轻松剪切金属引脚、...
¥
4.8
170电子剪钳II 如意斜口钳 工业斜嘴钳水口钳 模型剪塑胶钳尖嘴钳
170电子剪钳II如意斜口钳是一款专业级精密工具,集工业斜嘴钳、水口钳、模型剪、塑胶钳与尖嘴钳功能于一体,适用于电子维修、模型制作、手工艺及精密作业。其采用优...
¥
4.5
安全帽国标工地加厚施工领导透气安全头盔建筑工程监理免费印字
本款安全帽严格遵循国家GB 2811-2019标准,专为建筑工程、工地施工及监理人员设计。采用高强度ABS工程塑料,加厚壳体有效抗冲击,保障头部安全。帽体轻盈透气,内置可调...
¥
10
扫码手机访问
网站栏目
行业资讯
- 行业资讯
- 技术资讯
- 人物邦
- 产业分析
- 企业动态
学术论文
- 论文
- 技术
百科知识
- LED及OLED
- 生活经验
- 生活维修
- 电工知识
- 电光源
- 材料设备
- 灯具
- 电器附件
照明商城
搜索