一例热水器脉冲电路的组成框图与电路原理图说明
|
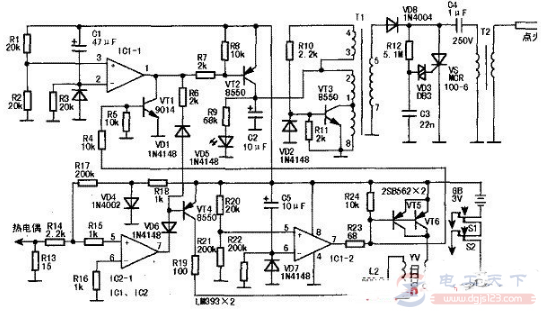
分享一例热水器脉冲电路图,该热水器控制电路由点火定时、振荡电源控制、振荡、点火指示、脉冲高压产生、火焰检测、主电磁气阀启动控制及维持等单元电路组成,以下是该肪冲电路的组成框图及电路原理图,一起来看下。 热水器脉冲电路图
1.点火时间定时控制电路 该电路主要由IC1-1等组成。合上S2,再打开进、出水阀后,足够的水压(要求》0.03MPa)通过水/气联动阀内滑动顶杆使s1闭合,控制电路得电开始工作。R1、R2分压后为IC1-1同相输入端(3)脚提供1.5V基准参考电压。由于电容C1两端电压不能突变,因此在刚接通电源的一段时间内,IC1-1反相输入端(2)脚电压高于(3)脚电压,比较器(1)脚输出低电平(接近0V),其作用有二: 一是使开关管VT2正偏导通,接通振荡电路电源,同时LED点亮,作点火时间指示(C2是滤波电容);二是使VD5导通,并控制VT4饱和,电磁阀YV的副绕组L2通过4mA~5mA的维持电流。由于此电流过小,并不能开启电磁阀。随着C1两端电压的升高,约10s后,IC1-1(2)脚电压低于(3)脚电压,其(1)脚跳变为高电平(约等于电源电压3v),VT2截止,振荡电路失电停振,点火过程结束,同时LED熄灭。当IC1-1(1)脚输出高电平时,VD5也截止,但此时VT4的导通已由火焰控制电路IC2-1控制,所以L2中的维持电流不会中断。 2.振荡及脉冲高压产生电路 VT3、T1等元件组成电感反馈式振荡电路,偏置电阻R10、R11确定VT3的直流工作点,即振荡强弱,VD2是保护二极管。T1次级(5)-(7)绕组输出的高压经VD8半波整流后,通过触发变压器T2初级为C4充电,同时经限流电阻R12为触发电容C3充电。当C4两端电压约升至200V时,C3两端电压使双向二极管VD3导通,并触发单向可控硅VS导通,c4经VS、T2初级迅速放电,T2次级感应出约12kV的脉冲高压,通过点火针对地(机壳)放电,引燃小火(俗称常明火),完成一次放电点火过程。随后C3、C4又被充电,进行新一轮放电,放电频率由R12、C3的时间常数决定。 3.火焰检测电路 该电路由IC2-1及外围元件组成。 IC2-1接成零电平检测器,其反相输入端(6)脚被R16设置为0V。电源电压先经限流电阻R18后由VD4钳位为0.7V,再由R17、R14、R13分压,为同相输入端(5)脚提供一个很微小的正电压,则(7)脚输出高电平,VD6截止。一旦燃气被点燃,检测针(热电偶)感测到高温,火焰离子电流使IC2-1(5)脚电压变为负电压(约-0.3V),(7)脚输出翻转为低电平,VD6导通,VT4也处于导通状态,保持电磁阀YV的副绕组L2中维持电流不中断。
4.电磁阀启动控制电路 该电路由IC1-2、VT5、VT6等元件组成。IC1-2及其外围元件组成定时器,其外围元件及参数与IC1-1基本一样,只是定时电容C5(10μF)取得小些,使电磁阀YV主启动绕组L1的通电时间为2s左右。驱动管VT5、VT6并联,以增加驱动电流(约400mA~470mA)。接通电源后,L1便通电启动,启动后由VT4为L2提供维持电流。在电磁阀启动过程中,正偏压经R4使VT1导通,将vT2基极电位拉低,保证在此期间振荡和点火不停顿,防止在IC1-1工作失常后燃烧室聚积燃气而引起爆燃。 |










