中睿照明网
首页
>
百科知识
>
电工知识
一例自动空气清新器的电路图
时间:2022-12-12
来源:佚名
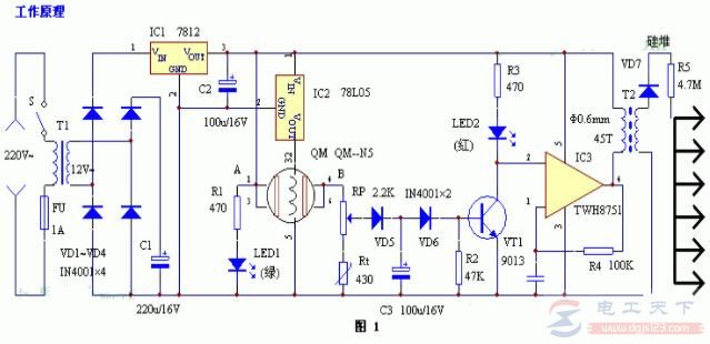
自动空气清新器电路原理图
如下所示:
相关阅读
零线和地线的区别 搞懂这几点就够了
在日常用电和电气施工中,很多人会把零线和地线弄混,觉得二者都是和大地相连的线,没什么区别。但实际上,这两根线的作用天差地别,零线是保障设备正常工作的“工作线”,地...
2026-04-14
反相输入放大器与生俱来的坑
我们都知道反相放大器能将输入的信号反相放大,这是很基本的知识,学过电路的一般都知道。反相放大器的公式为Vout=-Vin*Rf/Rin.根据已知的公式,能很轻松的完成设计,但反相放大器...
2023-05-18
电工不得不知的布线穿管技巧
学工控技术,拿10万年薪 马上注册,免费学习 超过100课时视频教程,免费下载海量学习资料 根据线路电路图,结合实际情况将各种灯具、开关、插座和配电箱定出坐标及高度,以确定...
2023-06-27
电流互感器和电压互感器的区别是什么,一文讲清楚
电流互感器( CT或TA)和电压互感器(PT或TV),作为电力系统中连接一次系统和二次系统的桥梁,主要起到测量、监控与保护等作用。其中电流互感器能将大电流变成小电流,而电压互...
2023-06-27
数字万用表测量三极管放大倍数β的方法
三极管的放大倍数β不是一个固定不变的参数,本文介绍了用数字万用表测量β的原理及用其测量三极管β值的方法,并分享一个精确测量三极管β的实用电路,有需要的朋友参考下。 数...
2023-06-26
热销商品
加厚abs安全帽电工建筑工地程施工领导监理透气防砸头盔可印字V型
这款加厚ABS安全帽专为电工、建筑工地施工人员、领导及监理设计,采用高强度ABS工程塑料,抗冲击、防砸性能优异,有效保障头部安全。帽体加厚设计,增强耐用性与防护等级...
¥
5.8
欧普led筒灯3w孔灯超薄桶灯吊顶天花灯过道嵌入式洞灯客厅5w
欧普LED筒灯是一款高品质嵌入式照明产品,适用于客厅、过道、吊顶等多种场景。采用优质LED光源,提供3W和5W两种功率选择,光线柔和均匀,显色指数高,有效还原真实色彩。超...
¥
7.45
水口钳高硬度模型剪钳电子钳工业级口水剪斜嘴钳偏口斜口专用钳子
水口钳高硬度模型剪钳是一款工业级精密工具,专为电子、模型制作及精细作业设计。采用优质高碳钢材质,经热处理工艺打造,具备卓越的硬度和耐磨性,可轻松剪切金属引脚、...
¥
4.8
170电子剪钳II 如意斜口钳 工业斜嘴钳水口钳 模型剪塑胶钳尖嘴钳
170电子剪钳II如意斜口钳是一款专业级精密工具,集工业斜嘴钳、水口钳、模型剪、塑胶钳与尖嘴钳功能于一体,适用于电子维修、模型制作、手工艺及精密作业。其采用优...
¥
4.5
安全帽国标工地加厚施工领导透气安全头盔建筑工程监理免费印字
本款安全帽严格遵循国家GB 2811-2019标准,专为建筑工程、工地施工及监理人员设计。采用高强度ABS工程塑料,加厚壳体有效抗冲击,保障头部安全。帽体轻盈透气,内置可调...
¥
10
扫码手机访问
网站栏目
行业资讯
- 行业资讯
- 技术资讯
- 人物邦
- 产业分析
- 企业动态
学术论文
- 论文
- 技术
百科知识
- LED及OLED
- 生活经验
- 生活维修
- 电工知识
- 电光源
- 材料设备
- 灯具
- 电器附件
照明商城
搜索