功放显示屏的电路原理图
时间:2022-12-12来源:佚名
|
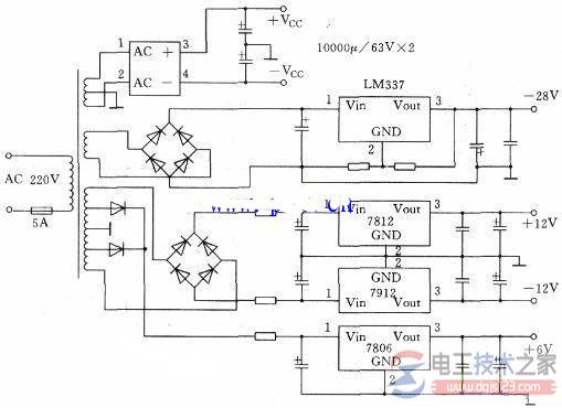
一个功放显示屏的电路原理图,AD-8000在电源电路中采用优质的大型环形变压器,主电源与副电源的结构组成,AD-8000采用智能方式协调控制整机的工作。 功放显示屏的电路原理图功放显示屏电源
AD-8000在电源电路中采用优质的大型环形变压器保证其动力充沛(见上图)。 主电源经整流后由两只10000μF/63V大电容滤波,供应5声道功放。 副电源分-28V、±12V、 6V三组,它们均由三端稳压器稳压后提供,其中-28V供荧光显示电路用, 6V供单片机、遥控接收器等使用,±12V供其它部分(调谐器、数字电路及运放等)使用。 CPU为三菱公司的新型单片机M3885(见下图),采用80脚四面引出外形,IIC总线控制,功能强大,它外接有EEPROM24C02,因此具有断电记忆功能。 AD-8000采用智能方式协调控制整机的工作,使得该机可实现智能化操作。电工天下 如断电记忆功能:即将最新设定的参数在断电时记忆下来,下次开机时即自动恢复; 开机音量淡人功能:即开机后音量由小逐渐加大,防止大音量突然冲击; 出厂参数复位功能:按动出厂参数复位键能使你在参数状态调乱后回到出厂状态。 |






