一例流水彩灯电路的功能说明
时间:2022-12-12来源:佚名
|
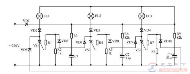
流水彩灯电路 电路图如下所示:
该电路由EL1、EL2和EL3三只彩灯及控制元件组成,220V交流电压经VD1半波整流后给C1~C3充电,当电容上的充电电压达到一定数值时,使晶闸管VS1~VS3导通,灯泡EL1~EL3点亮。 电容C1~C3上的充电不会完全同步,假设VS2先导通,EL2先亮,此时C3继续充电,而C1的电压经VD3和VS2放电,VS1不能导通。随着C3的充电,其上电压继续升高,会使VS3导通,EL3点亮。VS3导通后构成C2的放电回路,C2上的电压下降,VS2截止,EL2熄灭。 同时,C1开始充电。经过一段时间后,VS1导通,EL1点亮。C3放电,VS3截止,EL3熄灭,C2充电…… 如此循环,从视觉上即可看到EL1、EL2、EL3三只彩灯顺序点亮,如同行云流水一样,可以增添节日的喜庆气氛。 |






