【图】负反馈输入电阻和输出电阻的关系图解
|
有关负反馈使输入电阻和输出电阻的知识,输入电阻发生的改变输入电阻是放大电路输入端的参数,输出电阻发生的改变输出电阻是放大电路输出端的参数,二者的区别与联系。 负反馈输入电阻和输出电阻1、输入电阻发生的改变输入电阻是放大电路输入端的参数,因此当放大电路引入了负反馈后,其输入电阻改变的情况,主要取决于反馈信号在输入端连接的方法,而与输出端取出反馈信号的方式基本无关。
图1 非线性失真的改善 当原输入信号不变时,引入负反馈后: 如果负反馈信号与原输入信号以电压形式串联相减时,净输入电压ud比ui减少,输入电流也就会减小。这样,原输入电压不变而输入电流减小,说明此时输入电阻比没有负反馈时增大了,如图2(a)所示。 如果负反馈信号与原输入信号以电流形式并联相减时,净输入信号电流id减小,反馈电路对原输入电流起分流作用,由于原输入信号电压不变,而提供的总电流增大了,说明此时输入电阻比没有负反馈时减小了,如图2(b)所示。
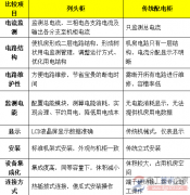
图2 负反馈对输入电阻的影响 a) 串联反馈输入电阻增大 b)并联反馈输入电阻减小 2、输出电阻发生的改变输出电阻是放大电路输出端的参数,因此当放大电路引入负反馈后,其输出电阻改变的情况,主要取决于反馈信号在输出端取出的方法,而与输入端的反馈电路连接方式基本无关。 由于放大电路可等效为一个具有内阻的电源,由全电路欧姆定律可知,当负载发生变化时,这个电源的内阻引起的电压降,会使输入电压发生变化。 由于电压负反馈具有维持输出电压恒定的作用,因此引入负反馈后,其输出电压随负载变化的程度要比无负反馈时小,说明引入了电压负反馈后,放大电路的输出电阻要减小。 由于电流负反馈具有维持输出电流恒定的作用,引入负反馈后,输出电流基本不随负载改变而发生变化,从电源的特性可知,这相当于电源内阻很大,因此电流基本恒定,说明引入了电流负反馈后,放大电路的输出电阻要增大。 因此,串联负反馈使放大电路的输出功率增大,并联负反馈使放大电路的输入电阻减小;电压负反馈使放大电路的输出电阻减小,电流负反馈使放大电路的输出电阻增大,如表1所示。 表1,负反馈对输入电阻和输出电阻的影响
此外,放大电路引入负反馈后,还能提高电路的抗干扰能力,降低噪声,改善放大电路的频率响应等等。 实质上,这些都是降低放大倍数,来换取放大电路的多方面性能的改善。因此,负反馈电路在电子电路中得到广泛的作用。 |











