一文看懂LM2577模块的工作原理图
时间:2022-12-12来源:佚名
|
LM2577属于单片集成电路,也是常用的升降压电源IC,在升压电路中较常用,属于TI公司生产的芯片,该芯片外围电路少,使用简单。 该芯片有三个不同的电压输出版本:12V、15V、ADJ(可调),芯片最高耐压65V,其输入电压范围为3.5V~40V,输出电压最高可达60V,芯片内部有额定电流为3A的NPN开关晶体管,有过流、热限制及欠压锁定等相关保护电路,内部有52KHZ的固定频率振荡器,具有软启动功能,冲击电流小。
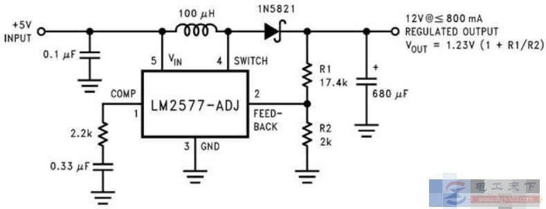
图1:LM2577芯片 该芯片有5个引脚,各引脚的功能分别为:1脚-COMP,接补偿电容和补偿电阻;2脚-feedback(反馈脚),反馈取样电压输入引脚,基准电压为1.23V;3脚-GND,接地;4脚-switch,转换引脚;5脚-VIN,电源输入引脚。 下图为输入5V,输出12V的官方典型原理图,输出电压公式为VOUT=1.23V×(1 R1/R2)。 验证:下图输出Vout=1.23V×(1 R1/R2)=1.23V×(1 17.4K/2K)≈11.93V。
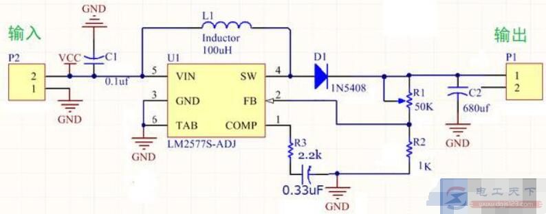
图2:LM2577-ADJ原理图 举例介绍LM2577模块原理,可实现电压输入范围3.5V~40V,电压输出范围1.23V~60V,通过调节电位器R1来改变输出电压。
图3:LM2577模块原理图
图4:LM2577模块 该模块非常好用,效率比较高,不但能升压还能降压,但很少在降压中使用,多使用升压,最大输出电流为3A。 |











