四个不错的脉冲充电器电路图及原理工说明
时间:2022-12-12来源:佚名
|
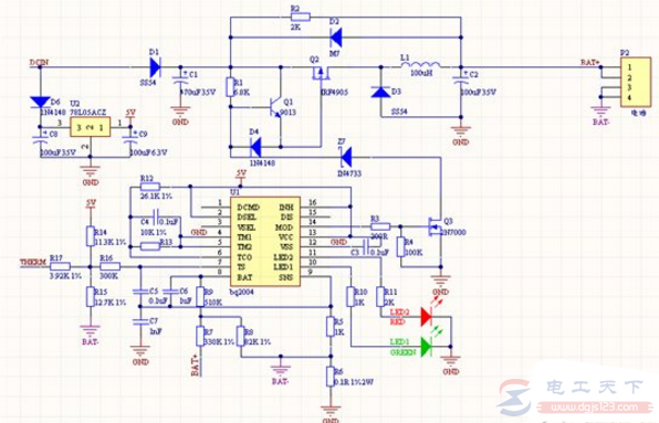
有关脉冲充电器的小知识,介绍了四个不错的脉冲充电器电路图,通过实例学习下脉冲充电器的电路工作原理,有需要的朋友参考下。 1、脉冲充电器电路图(一) 电路原理:用bq2004搭建一个镍氢电池的快速充电电路,给10节镍氢电池充电,快充电流最大为 2.25A,电路如图:
是电路开始对电池进行快速充电后,很快就跳到充满的状态了(不管电池是否充满)。快速充电模式持续时间很短,均没有超过封锁时间;电路中热敏电阻部分接入了6.2K定值电阻,可以保证任意时刻引起的快速充电终止;电路是根据DV2004S1的电路设计的,没有MTP23P06V 这款PMOSFET,用AO4606的N管代替了2N7000。 2、脉冲充电器电路图(二) 电路原理:如图为脉冲式快速充电器电路。本镍镉电池充电器采用大电流脉冲放电的形式,以达到快速充电的效果并能减少不良的极化作用,增加电池使用寿命。 脉冲充电器的电路结构由电路滤波、一次整流滤波、PWM变换、二次整流滤波、脉冲电路、充放电电路和反馈控制。该电路与普通开关电源电路相比,多了脉冲产生电路与充放电电路部分。 为了提高该电路的变换效率,PWM控制采用贵生动力专用研发的集成控制器件;脉冲产生电路采用了555时基电路与十进位计数器/分频电路。DC/DC变换部分是使用贵生动力专用研发的反激式电路。除了PWM控制本身的特性,如工作在准谐振模式、空载降频、动态自供电、无载功耗低等特色外,均与常规反激式电路相似。
|










