一例低压无功补偿的控制电路图
时间:2022-12-12来源:佚名
|
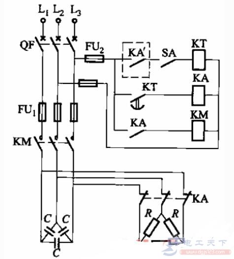
低压无功补偿控制电路图 1、以下控制电路的适用情况如图,采用定时电子开关(电钟),按照车间上、下班时间,自动将移相电容器投入与切除。功率因数可以补偿到0.90~0.95之间。下图中,KA’为电钟接点。
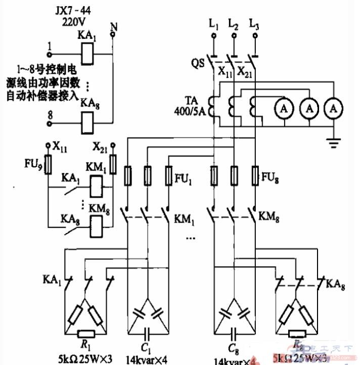
2、以下电路适用于变电所低压集中补偿,功率因数一般补偿到0.95—1。
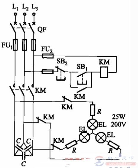
3、以下电路适用于输电线路较长、输送功率较大而自然功率因数较低的个别车间或设备,可以提高用电端的电压,减少线损。 下图中,灯泡EL起到监视和放电的双重作用,R为灯泡的限流电阻。
|










