扩音器电路原理图与元件组成
时间:2022-12-12来源:佚名
|
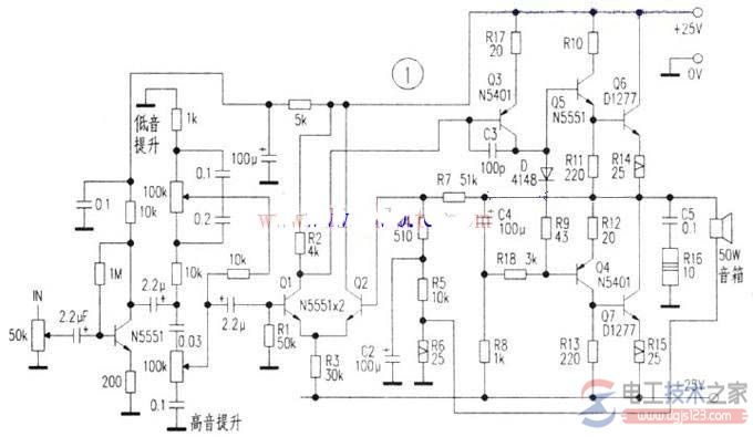
有关扩音器电路原理图与元件组成,这个扩音器的电路原理图中,增加了由R4、R5、R6和C2组成的电流负回授,有效消除扬声器音圈感应电压造成的失真。 如下图:
本图特殊地方是增加了由R4、R5、R6和C2组成的电流负回授,能有效消除扬声器音圈感应电压造成的失真,进一步提高了本机的音质。 |
|
有关扩音器电路原理图与元件组成,这个扩音器的电路原理图中,增加了由R4、R5、R6和C2组成的电流负回授,有效消除扬声器音圈感应电压造成的失真。 如下图:
本图特殊地方是增加了由R4、R5、R6和C2组成的电流负回授,能有效消除扬声器音圈感应电压造成的失真,进一步提高了本机的音质。 |






