555芯片设计的长延时定时器电路原理图
时间:2022-12-12来源:佚名
|
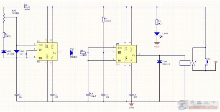
555芯片长延时定时器电路 以下本电路是由2只555组成延时的定时器,电路原理图如下:
图1:长延时定时器原理图 电路原理: 由U1和R1、R2、RP1、VD1、VD2、C1组成无稳态多谐振荡器,U1的振荡方波通过VD3、R3,加至U2的第6、7脚。U2和R4、C4、R3、C3等组成一单稳延时电路。 刚开始通电时,由于C4接在 触发端第2脚与地之间,故第3脚呈现高电平,继电器K吸合,其常开触点K1-1闭合,维持给U1、U2的供电。此时,与U2的第7脚相连的集成电路内的放电管截止,因而C3开始充电。 C3的充电呈阶跃式,即U1输出方波的正脉冲,即高电平期间对其充电,由于VD3的存在,C3上的电荷不能向U1反向放电。当C3的充电电压超过 6V的2/3阈值电平时,U2复位,第3脚输出低电平,定时时间到,继电器K释放,K1-1断开,U1、U2也同时失电,电路完全停止工作。 若需要较长延时,则可以将R3更换为1MΩ的电阻,C3更换为470uF的电解电容。另外,若需要控制实际负载时,则继电器K要换成双联触点,用第二联触点控制实际负载。 |






